Curiosii for ever!: Car repair manuals for everyone.

Communication System Check

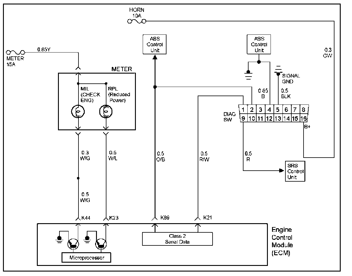
COMMUNICATION SYSTEM CHECK

Circuit Description




The On-Board Diagnostic (OBD-II) system check is the starting point for any driveability complaint diagnosis. Before using this procedure, perform a careful visual/physical check of the ECM and engine grounds for cleanliness and tightness.

The On-Board Diagnostic (OBD-II) system check is an organized approach to identifying a problem created by an electronic engine control system malfunction.

Diagnostic Aids
An intermittent may be caused by a poor connection, rubbed-through wire insulation or a wire broken inside the insulation. Check for poor connections or a damaged harness. Inspect the ECM harness and connector for improper mating, broken locks, improperly formed or damaged terminals, poor terminal-to-wire connection, and damaged harness.

Test Description
Number(s) below refer the step number(s) on the Diagnostic Chart:
1. The Check Engine Lamp (MIL) should be ON steady with the ignition "On", engine "Off". If not, "No Check Engine Lamp (MIL)" chart should be used to isolate the malfunction.
2. Checks the Class 2 data circuit and ensures that the ECM is able to transmit serial data.
3. This test ensures that the ECM is capable of controlling the Check Engine Lamp (MIL) and the Check Engine Lamp (MIL) driver circuit is not shorted to ground circuit.
4. If the engine will not start, "Engine Cranks But Will Not Run" chart should be used to diagnose the fault.
6. The Tech 2 parameters which is not within the typical range may help to isolate the area which is causing the problem.
12. This vehicle is equipped with ECM which utilizes an electrically erasable programmable read only memory (EEPROM).

Steps 1 - 4:




Steps 5 - 10:




Steps 11 - 13: