Curiosii for ever!: Car repair manuals for everyone.

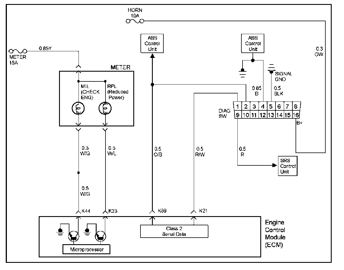
MIL/RPL Lamp Function Check

MIL/RPL Lamp Function Check

Circuit Description




The On-Board Diagnostic (OBD-II) system check is the starting point for any driveability complaint diagnosis. Before using this procedure, perform a careful visual/physical check of the ECM and engine grounds for cleanliness and tightness.

The On-Board Diagnostic (OBD-II) system check is an organized approach to identifying a problem created by an electronic engine control system malfunction.

Diagnostic Aids
An intermittent may be caused by a poor connection, rubbed-through wire insulation or a wire broken inside the insulation. Check for poor connections or a damaged harness. Inspect the ECM harness and connector for improper mating, broken locks, improperly formed or damaged terminals, poor terminal-to-wire connection, and damaged harness.

Test Description

Steps 1 - 4:




Number(s) below refer to the step number(s) on the Diagnostic Chart:
1. The MIL ("Check Engine lamp") should be "ON" steady with the ignition "ON" and the engine "OFF". If not, the "No MIL" chart should be used to isolate the malfunction.
2. The RPL ("Reduced Power lamp") should be "ON" (only 3 second) steady with the ignition "ON" and the engine "OFF". If not, the "No RPL "chart should be used to isolate the malfunction.
3. This test ensures that the ECM is capable of controlling the MIL ("Check Engine lamp") and the MIL ("Check Engine lamp") driver circuit is not shorted to ground.
4. This test ensures that the ECM is capable of controlling the RPL ("Reduced Power lamp") and the RPL ("Reduced Power lamp") driver circuit is not shorted to ground.