Curiosii for ever!: Car repair manuals for everyone.

Component Tests and General Diagnostics

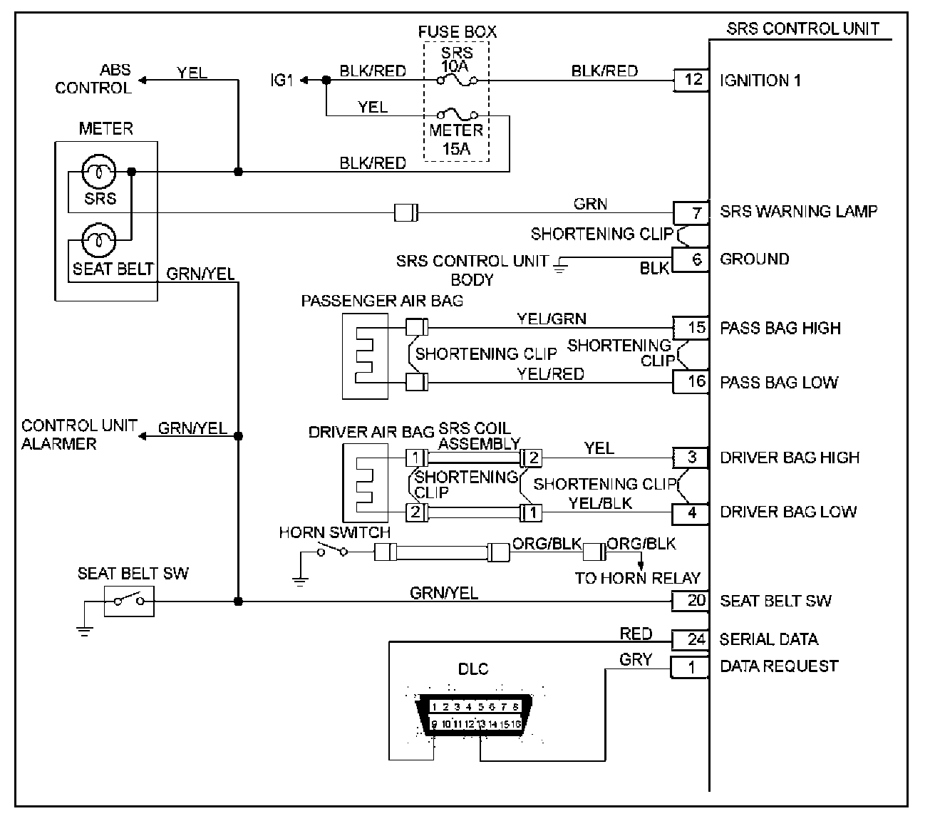
Chart A SRS Control Unit Integrity Check






Circuit Description
When the SRS CONTROL UNIT recognizes "ignition 1" voltage, applied to terminals "12", is greater than 9 volts, the "AIR BAG" warning lamp is flashed 7 times to verify operation. At this time the SRS CONTROL UNIT performs "Turn-ON" tests followed by "Continuous Monitoring" tests. When a malfunction is detected, the SRS CONTROL UNIT sets a current diagnostic trouble code and illuminates the "AIR BAG" warning lamp. The SRS CONTROL UNIT will clear current diagnostic trouble codes and move them to a history file when the malfunction is no longer detected and/or the ignition switch is cycled, except for DTCs 51, 53 and 71. DTC 71 can only be cleared using a scan tool "Clear Codes" command in case that the malfunction on DTC 71 has been solved and no DTCs 51 and 53 were remained. DTCs 51, 53 and 71 can not be cleared after a "Clear Codes" command is issued.

Chart Test Description
Number(s) below refer to step number(s) on the diagnostic chart:
1. This test confirms a current malfunction. If no current malfunction is occurring (history DTC set) the "Diagnostic Aids" for the appropriate diagnostic trouble code should be referenced. The SRS CONTROL UNIT should not be replaced for a history diagnostic trouble code.
2. This test checks for a malfunction introduced into the SRS during the diagnostic process. It is extremely unlikely that a malfunctioning SRS CONTROL UNIT would cause a new malfunction to occur during the diagnostic process.
3. When all circuitry outside the SRS CONTROL UNIT has been found to operate properly, as indicated by the appropriate diagnostic chart, then and only then should the SRS CONTROL UNIT be replaced.

Step 1 - 4:




Chart A SRS Control Unit Integrity Check

WARNING: DURING SERVICE PROCEDURES. BE VERY CAREFUL WHEN HANDLING A SENSING AND DIAGNOSTIC MODULE (SRS CONTROL UNIT). NEVER STRIKE OR JAR THE SRS CONTROL UNIT. THE SRS CONTROL UNIT IF NOT PROPERLY INSTALLED ON THE VEHICLE MAY DEPLOY THE AIRBAG (WHICH MAY CAUSE PERSONAL INJURY) IN CASE OF AN ACCIDENTAL POWER UP TO THE SRS. ALL SRS CONTROL UN IT AND MOUNTING BRACKET FASTENERS MUST BE CAREFULLY TORCHED AND THE ARROW MUST BE POINTING TOWARD THE FRONT OF THE VEHICLE TO ENSURE PROPER OPERATION OF THE SRS. THE SRS CONTROL UNIT IF NOT PROPERLY INSTALLED ON THE VEHICLE MAY DEPLOY THE AIRBAG (WHICH MAY CAUSE PERSONAL INJURY) IN CASE OF AN ACCIDENTAL POWER UP TO THE SRS.