Body Control Module
Diagram 51-0:
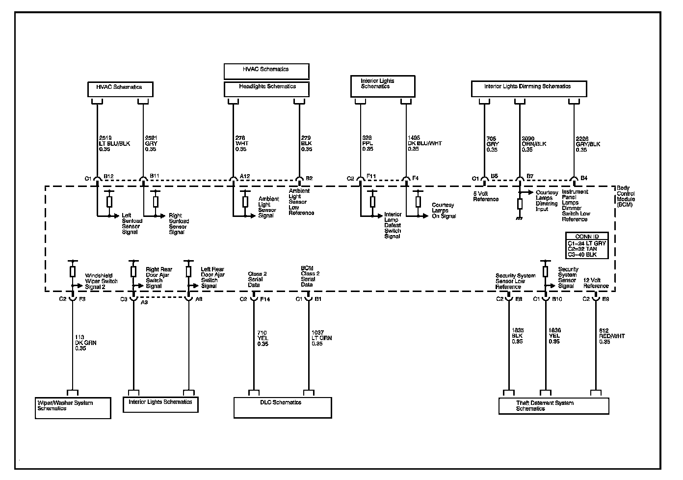
Diagram 51-1:
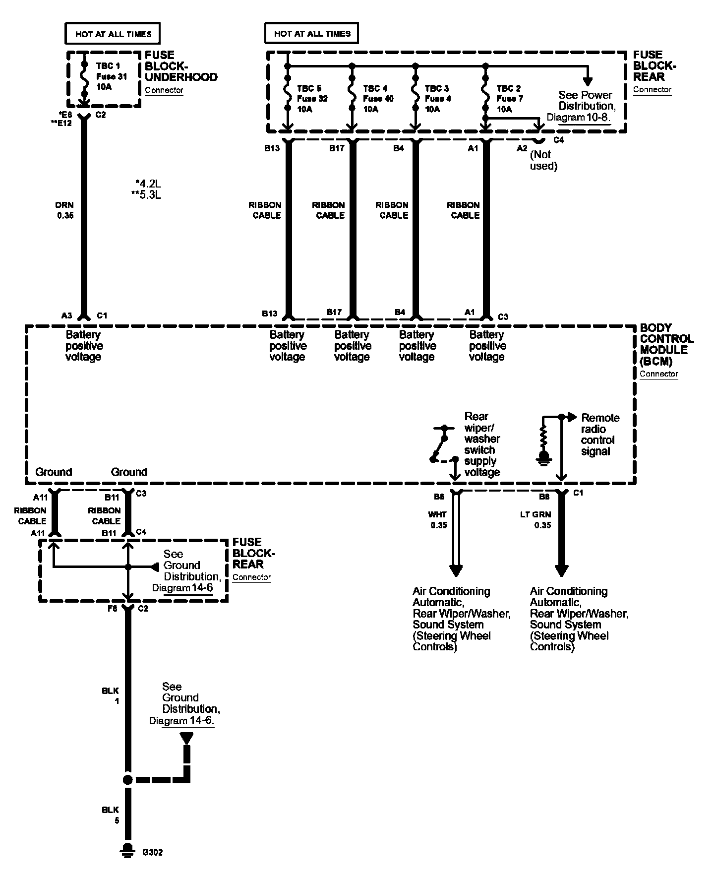
Diagram 51-2:
Diagram 51-3:
Diagram 51-4:
Diagrams: Other diagrams referred to by number within these diagrams can be found at Diagrams by Number. Diagrams By Number
Connector Views: Connector terminal views for the connectors shown within these diagrams can be found at Connector Views by Connector Number. Connector Views By Connector Number