Curiosii for ever!
: Car repair manuals for everyone.
Home
>>
Isuzu Truck
>>
2001
>>
Trooper LS 2WD V6-3.5L
>>
Repair and Diagnosis
>>
Diagrams
>>
Electrical Diagrams
>>
General Module
General Module
Alarm & Relay Controls (1 Of 3) Image 70:
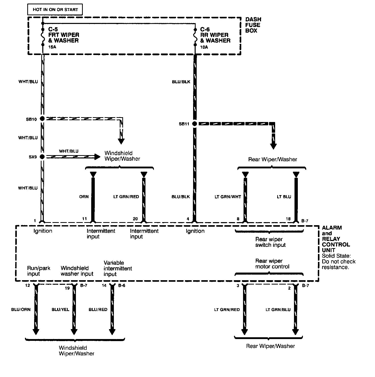
Alarm & Relay Controls (2 Of 3) Image 70-1:
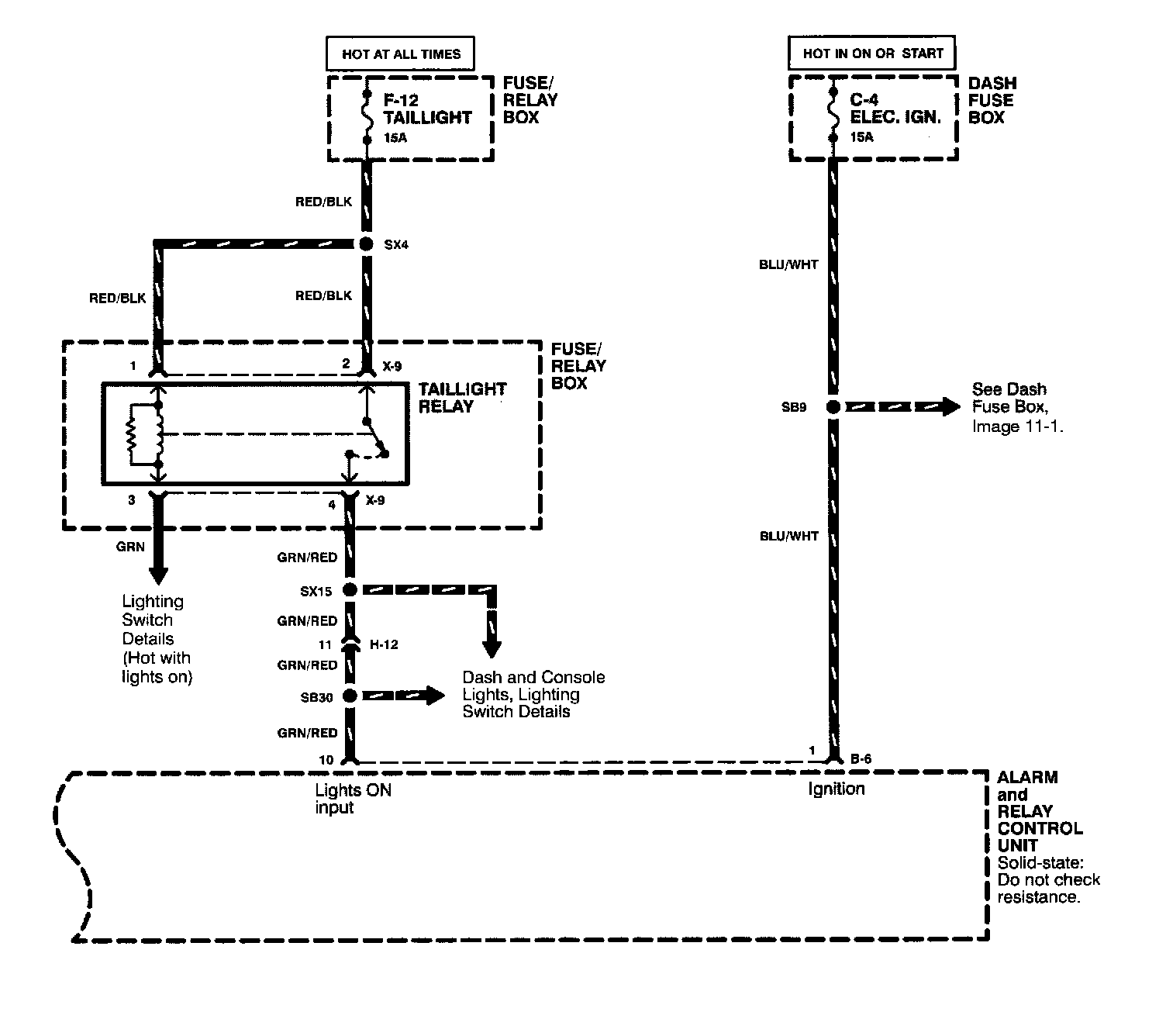
Alarm & Relay Controls (3 Of 3) Image 70-2: