Curiosii for ever!
: Car repair manuals for everyone.
Home
>>
Isuzu Truck
>>
2001
>>
Rodeo LSE 4WD V6-3.2L
>>
Repair and Diagnosis
>>
Relays and Modules
>>
Relays and Modules - Wiper and Washer Systems
>>
Wiper Control Module
>>
Diagrams
>>
Electrical Diagrams
Electrical Diagrams
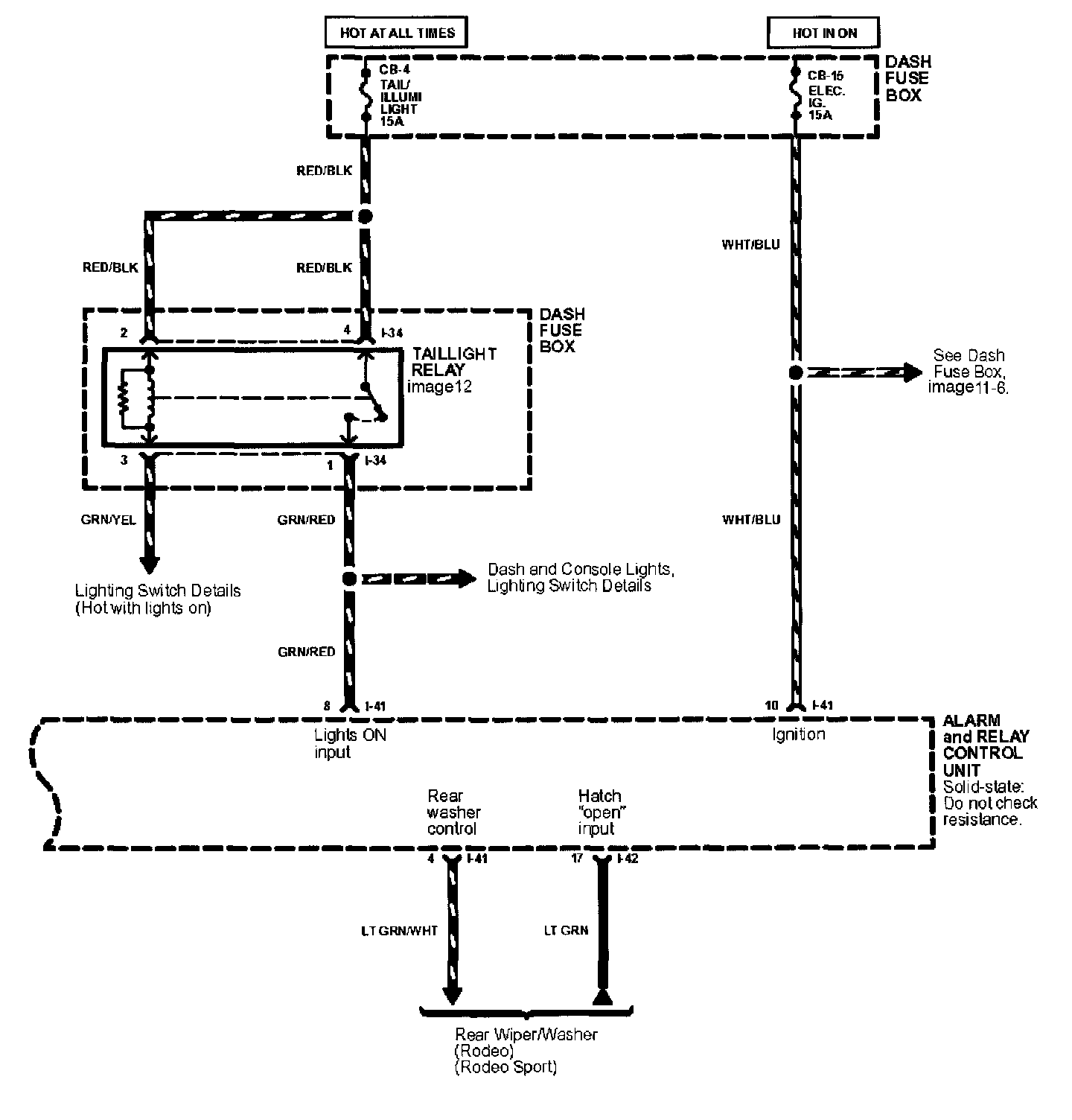
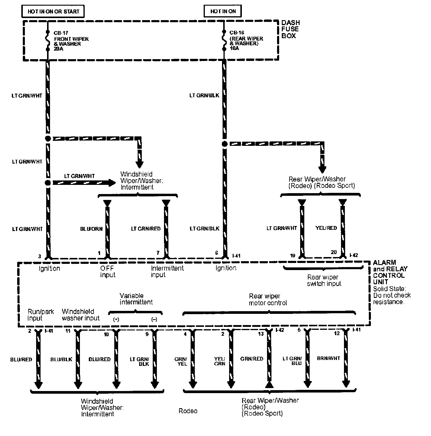
Alarm And Relay Controls Image 70:
Alarm And Relay Controls Image 70-1:
Alarm And Relay Controls Image 70-2: