Body Control Module
Power and Ground:
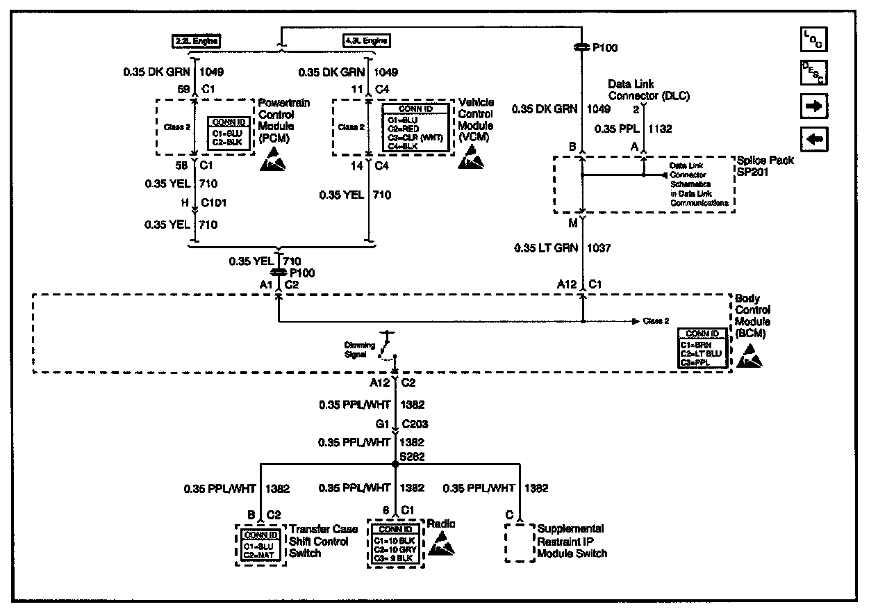
VCM/PCM and Data Link Connector (DLC):
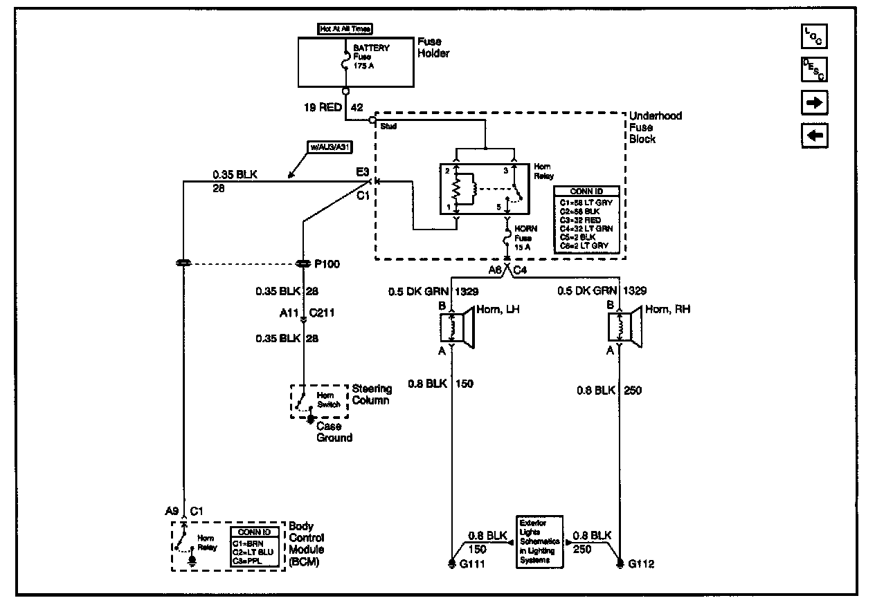
Horn Relay:
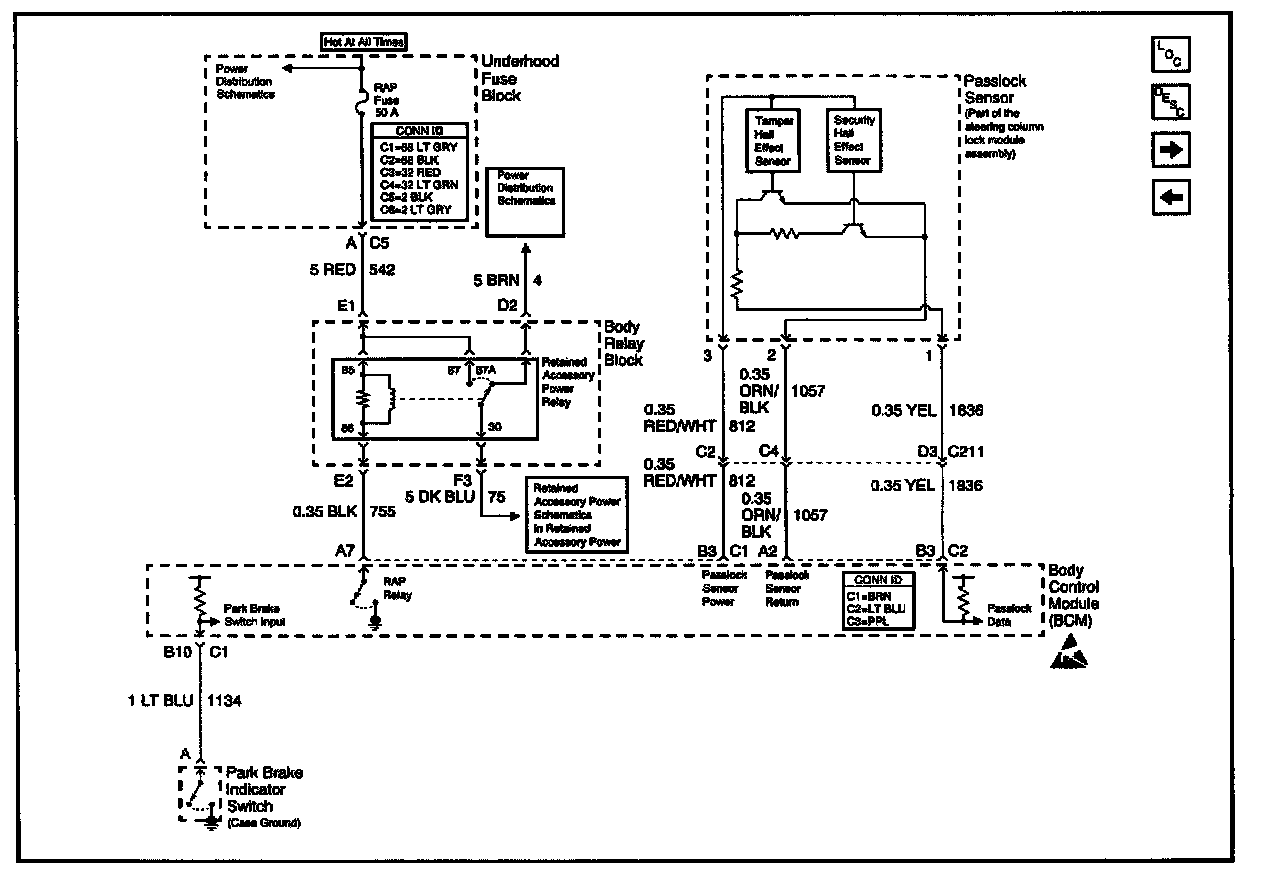
RAP Fuse, and Relay and Passlock(TM) Sensor:
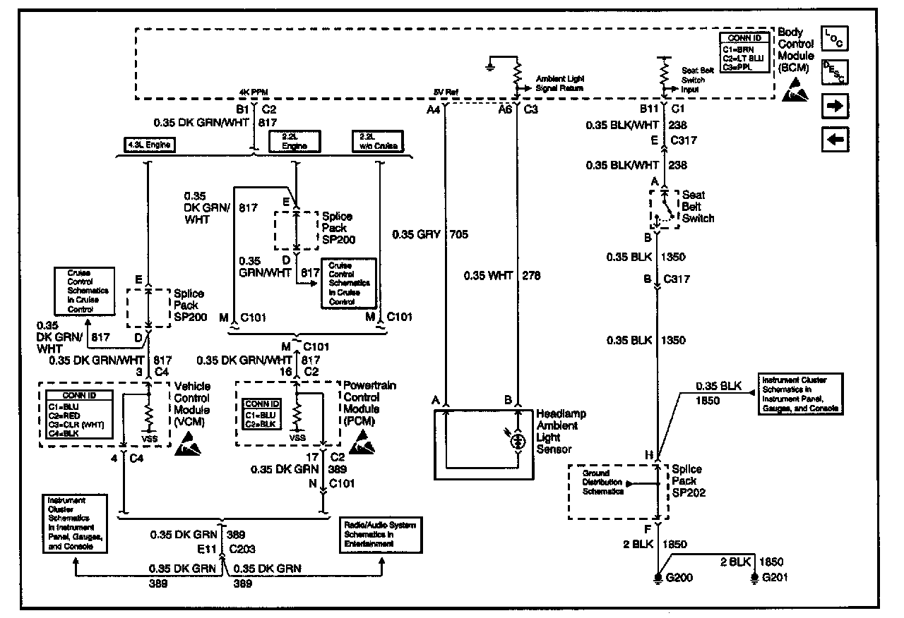
VCM/PCM Speed Signal and Ambient Light Sensor:
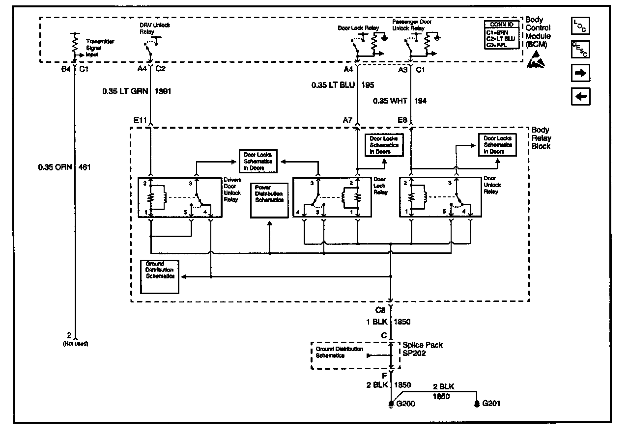
Door Lock/unlock Relays:
Ignition Key Alarm Switch:
Side Door Jamb Switches:
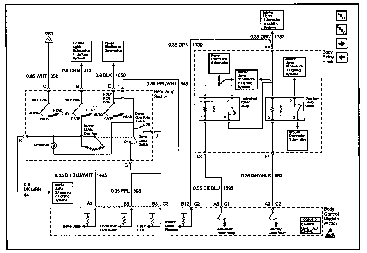
Headlamp Switch, Inadvertent Power Relay and Courtesy Lamp Relay:
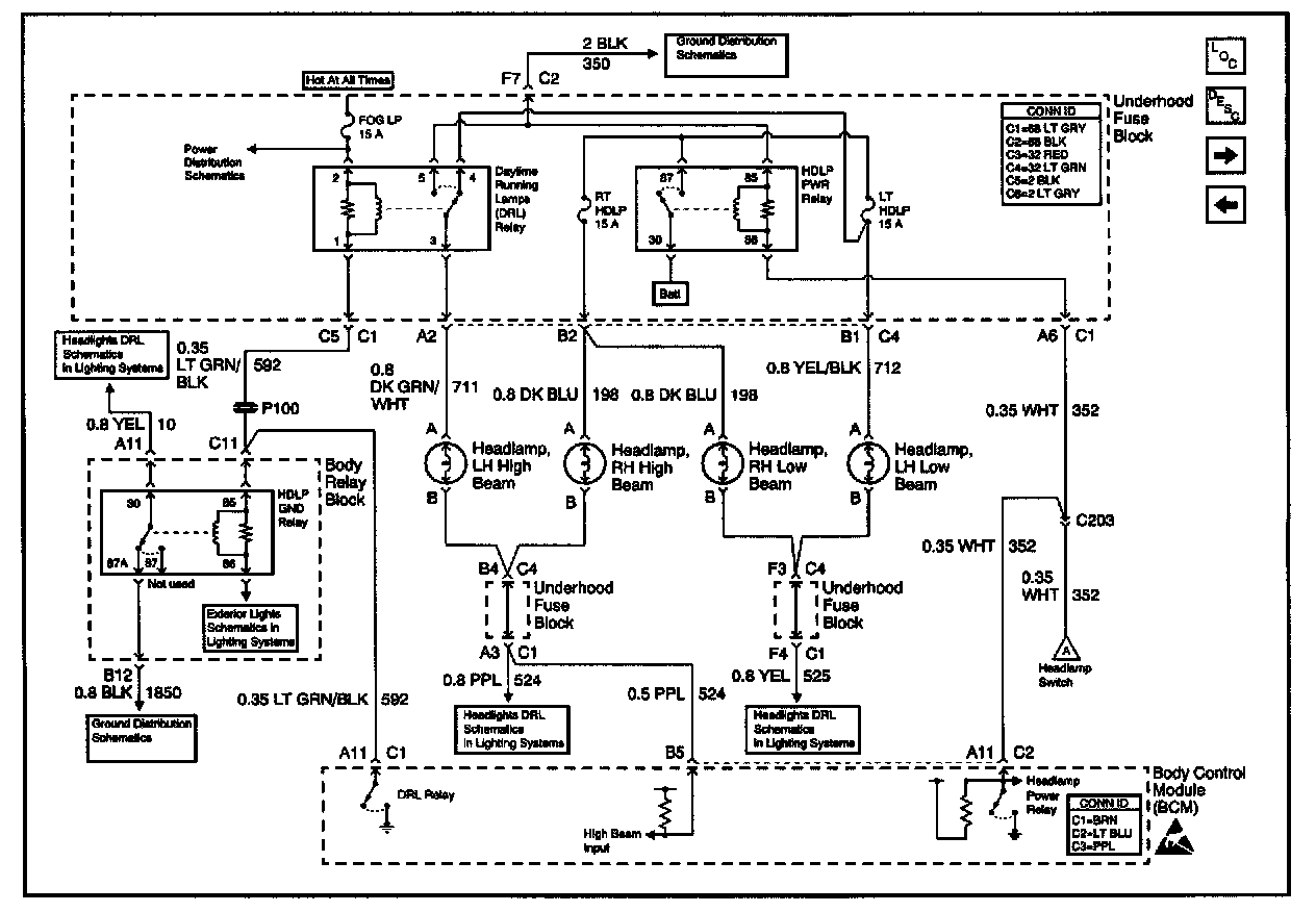
DRL, HDLP PWR and HDLP GND Relays:
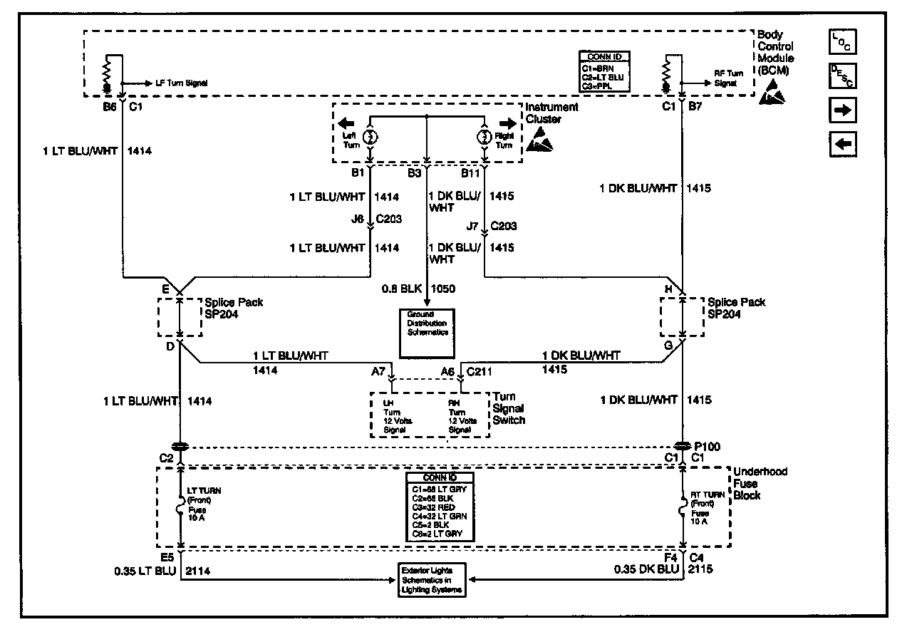
LT TURN, RT TURN Fuses and Instrument Cluster:
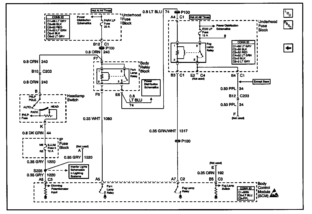
PARK LP, FOG LP Fuses, and Park Lamp and Fog Lamp Relays: