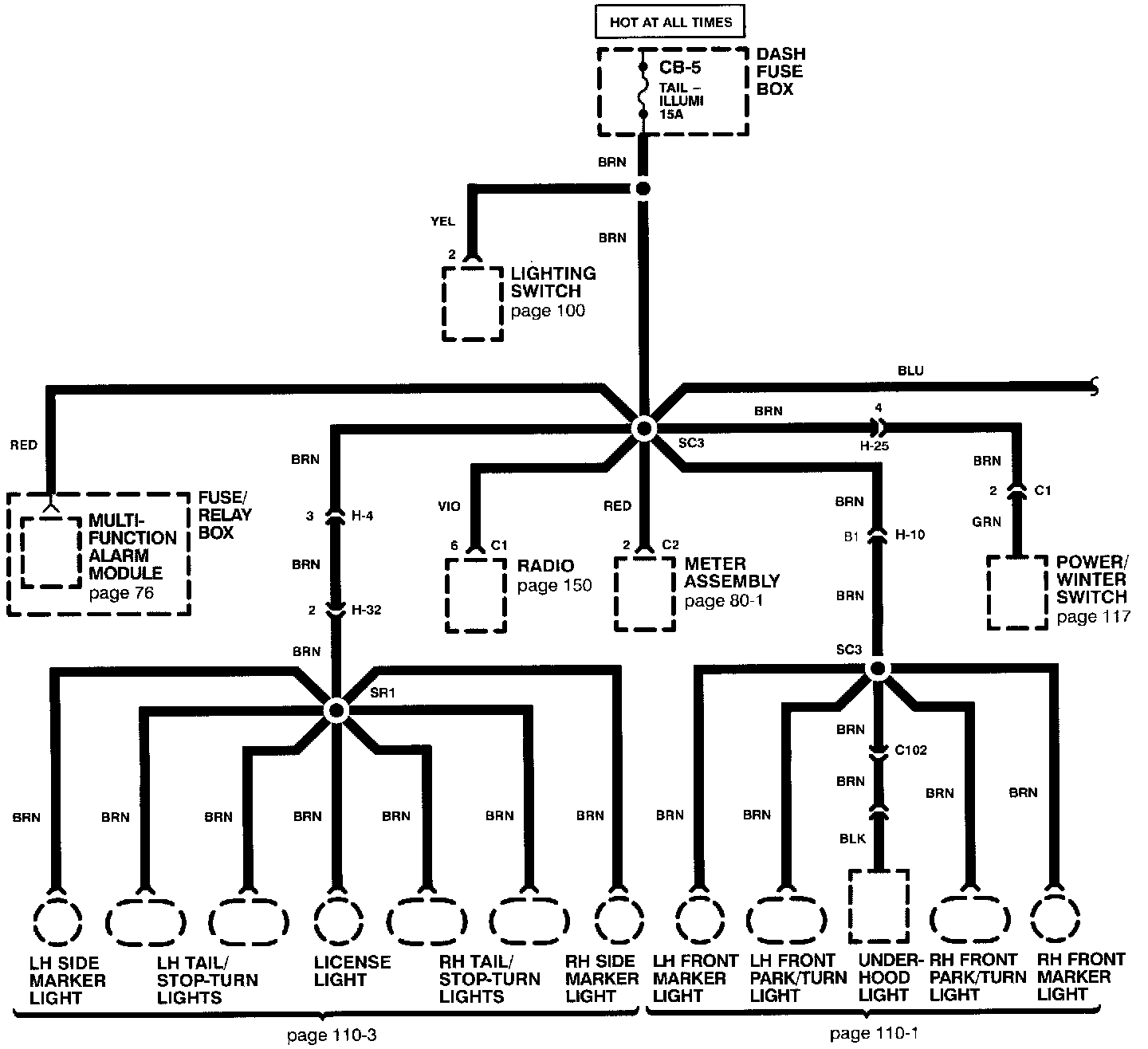
Lighting Switch Details
The Light Switch Details schematic shows all the wiring between the light switch/light relays and the components connected to the output of the light switch/ light relays. The Light Switch Details schematic is extremely helpful in locating a short circuit on the output side of the light switch and relays.