Curiosii for ever!
: Car repair manuals for everyone.
Home
>>
Isuzu Truck
>>
1991
>>
Trooper II V6-2827cc 2.8L
>>
Repair and Diagnosis
>>
Powertrain Management
>>
Transmission Control Systems
>>
Diagrams
>>
Electrical Diagrams
>>
Automatic Transmission Control
>>
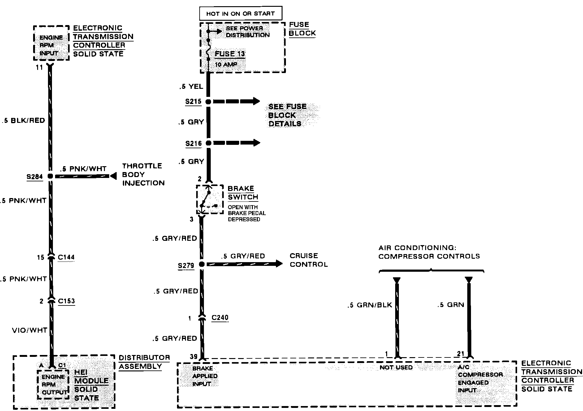
Distributor Assembly
Distributor Assembly
Automatic Transmission Control: