Curiosii for ever!
: Car repair manuals for everyone.
Home
>>
Isuzu Truck
>>
1991
>>
Trooper II V6-2827cc 2.8L
>>
Repair and Diagnosis
>>
Powertrain Management
>>
Computers and Control Systems
>>
Diagrams
>>
Electrical Diagrams
>>
Electronic Control Module (ECM) Connections
>>
Inputs
>>
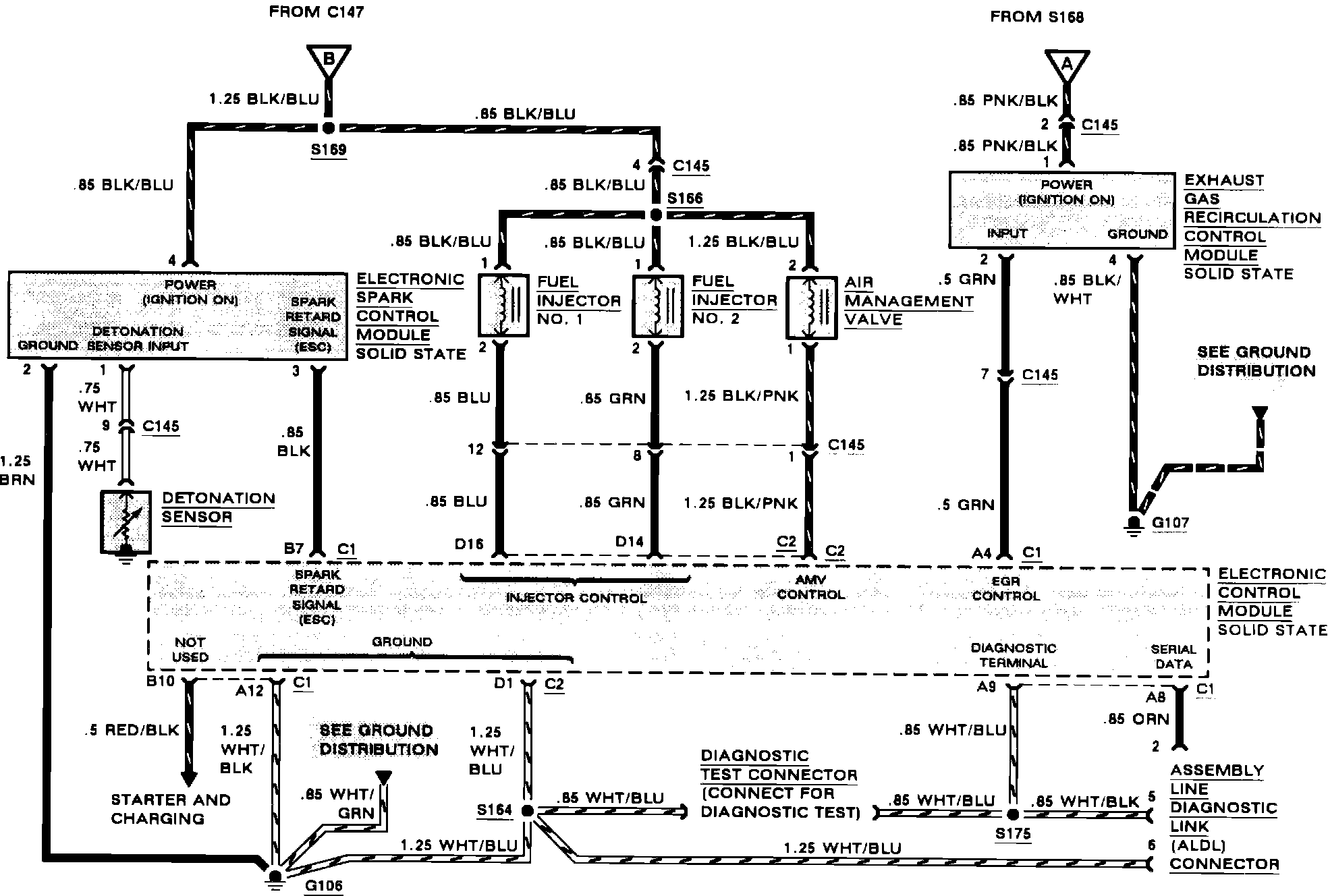
Detonation Sensor
Detonation Sensor
Engine Controls (Fuel Injectors, ECM Grounds, Engine Data Sensors):