Curiosii for ever!
: Car repair manuals for everyone.
Home
>>
Infiniti
>>
2012
>>
M37 V6-3.7L (VQ37VHR)
>>
Repair and Diagnosis
>>
Powertrain Management
>>
Computers and Control Systems
>>
Information Bus
>>
Description and Operation
>>
System Description
System Description
SYSTEM
System Description
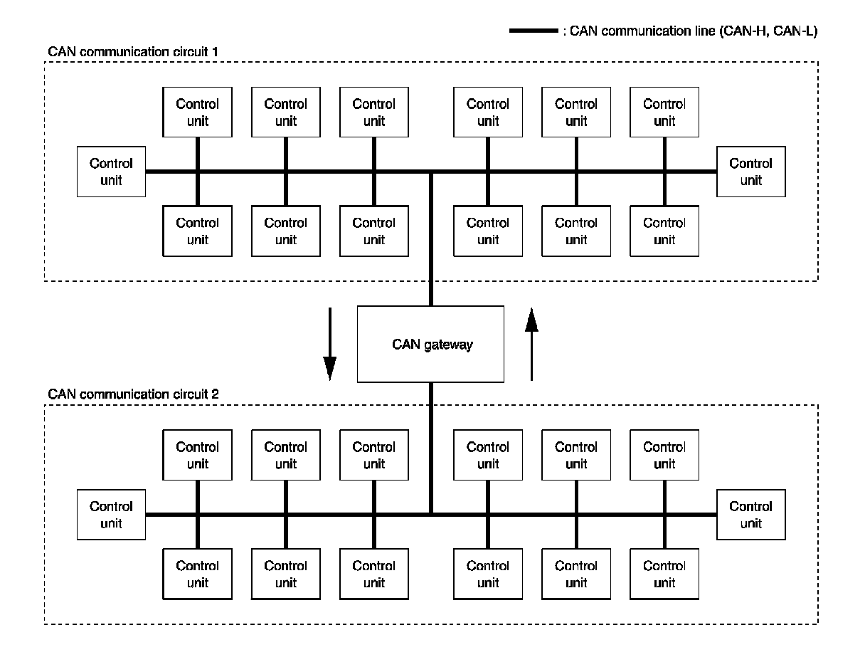
- The CAN gateway system communicates between two CAN communication circuits.
- This system selects and transmits only necessary information.