Curiosii for ever!
: Car repair manuals for everyone.
Home
>>
Infiniti
>>
2012
>>
G37 Convertible V6-3.7L (VQ37VHR)
>>
Repair and Diagnosis
>>
Relays and Modules
>>
Relays and Modules - Body and Frame
>>
Seat Temperature Control Module
>>
Diagrams
>>
Electrical Diagrams
>>
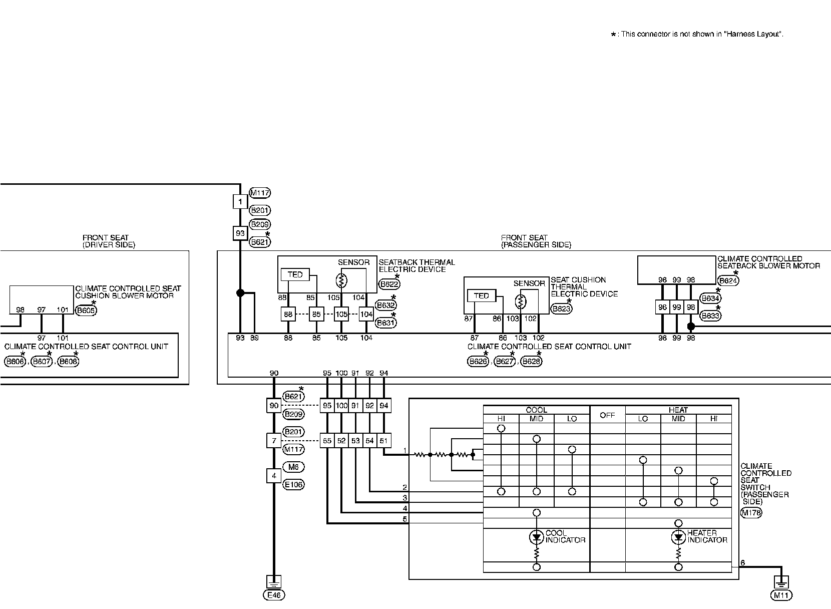
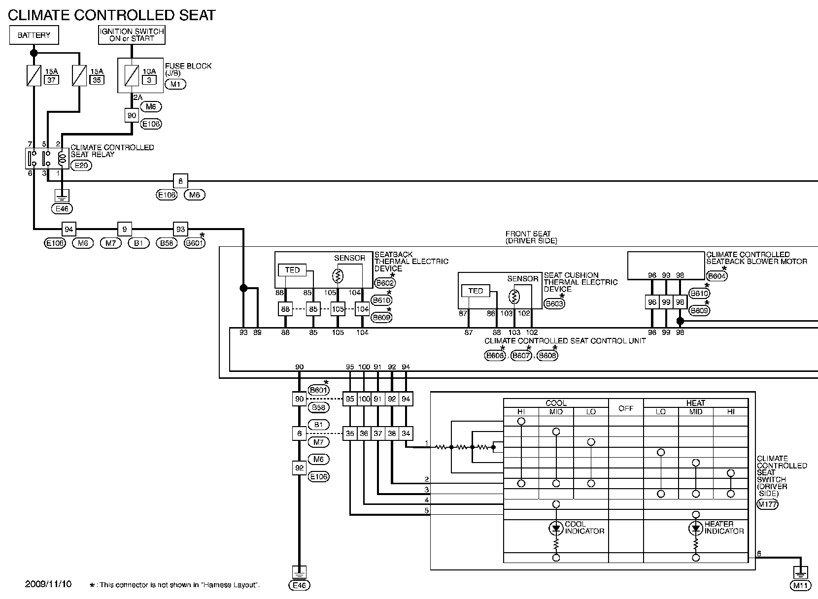
Climate Controlled Seat Control Unit
Climate Controlled Seat Control Unit
CLIMATE CONTROLLED SEAT CONTROL UNIT
Wiring Diagram - CLIMATE CONTROLLED SEAT CONTROL SYSTEM