Curiosii for ever!: Car repair manuals for everyone.

Description





HOW TO SET SRT CODE


Description


OUTLINE
In order to set all SRTs, the self-diagnoses as in the "SRT ITEM" table must have been performed at least once. Each diagnosis may require actual driving for a long period of time under various conditions.

SRT ITEM
The table below shows required self-diagnostic items to set the SRT to "CMPLT".





*1: Though displayed on the CONSULT-III screen, "HO2S HTR" is not SRT item.

SRT SERVICE PROCEDURE
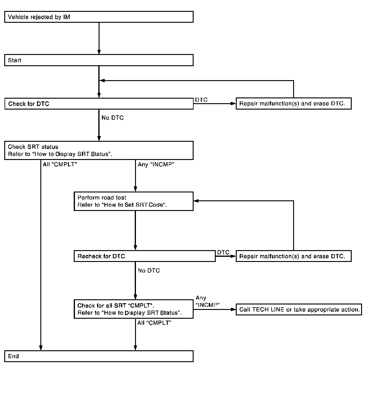
If a vehicle has failed the state emissions inspection due to one or more SRT items indicating "INCMP", review the flowchart diagnostic sequence on the next page.