Curiosii for ever!: Car repair manuals for everyone.

System Description




VVEL SYSTEM : System Description


INPUT/OUTPUT SIGNAL CHART






SYSTEM DESCRIPTION










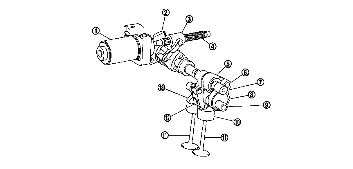
VVEL (Variable Valve Event & Lift) is a system that controls valve event and valve lift continuously. Rotational movement of the drive shaft equipped with eccentric cam is transmitted to output cam via the rocker arm and two kinds of links to depress the intake valve. ECM decides the target valve lift according to the driving condition and sends the command signal to the VVEL control module. The VVEL control module controls the rotation of the control shaft using the VVEL actuator motor and changes the movement of the output cam by shifting the link supporting point. As a result, valve lift changes continuously to improve engine output and response.