Curiosii for ever!
: Car repair manuals for everyone.
Home
>>
Infiniti
>>
2009
>>
G37x Coupe AWD V6-3.7L (VQ37VHR)
>>
Repair and Diagnosis
>>
Starting and Charging
>>
Power and Ground Distribution
>>
Power Distribution Module
>>
Diagrams
>>
Connector Views
Connector Views
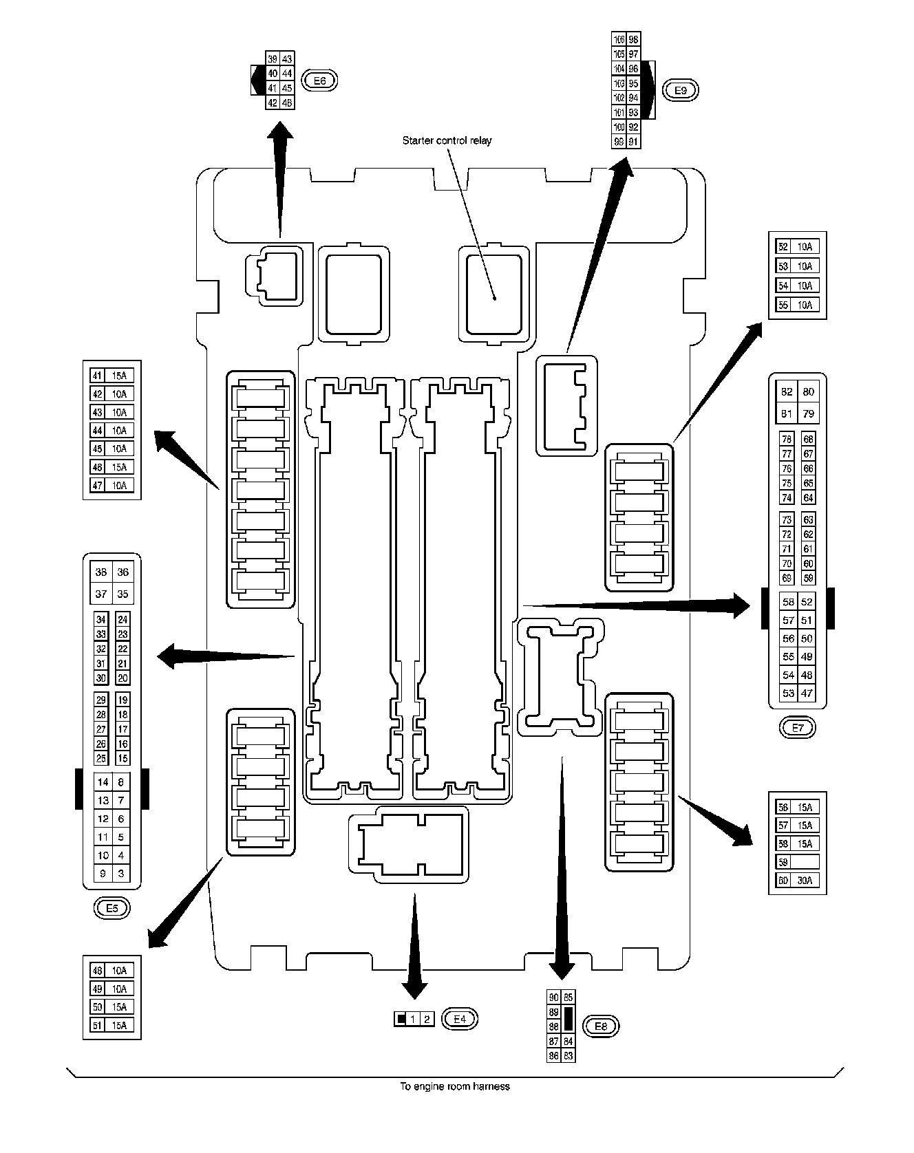
IPDM E/R (INTELLIGENT POWER DISTRIBUTION MODULE ENGINE ROOM)
Fuse, Connector and Terminal Arrangement