Curiosii for ever!
: Car repair manuals for everyone.
Home
>>
Infiniti
>>
2004
>>
I35 V6-3.5L (VQ35DE)
>>
Repair and Diagnosis
>>
Powertrain Management
>>
Computers and Control Systems
>>
Information Bus
>>
Diagrams
>>
Electrical Diagrams
>>
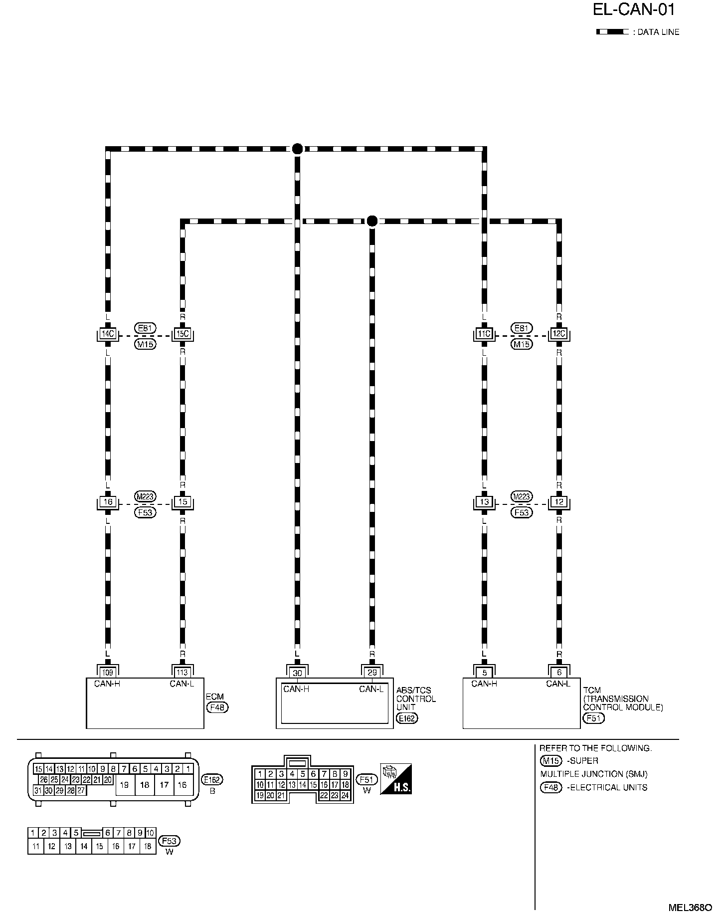
CAN System (For TCS Models)
CAN System (For TCS Models)
EL-CAN-01:
Diagrams
: Other diagrams referred to by name within these diagrams can be found at
Diagrams By Diagram name
.
Diagrams By Diagram Name