Curiosii for ever!
: Car repair manuals for everyone.
Home
>>
Infiniti
>>
2004
>>
I35 V6-3.5L (VQ35DE)
>>
Repair and Diagnosis
>>
Diagrams
>>
Electrical Diagrams
>>
Powertrain Management
>>
Body Control Module
>>
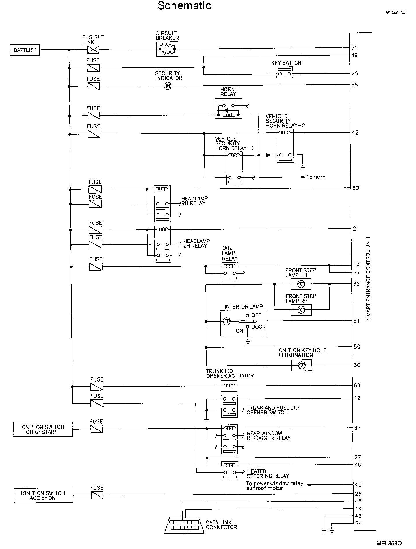
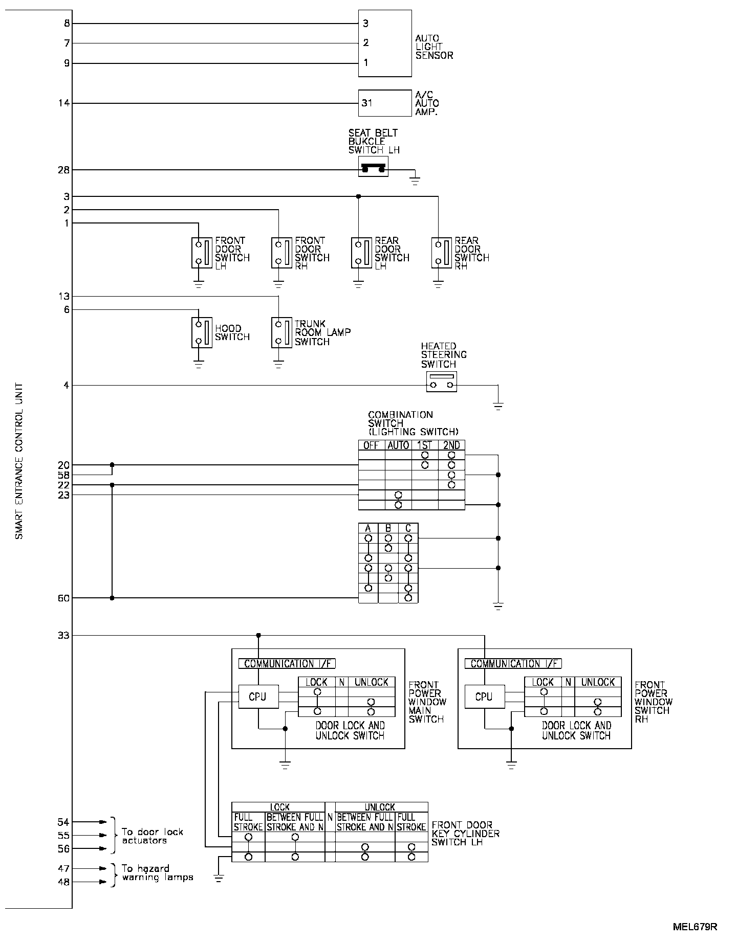
Smart Entrance Control Unit Schematic
Smart Entrance Control Unit Schematic
Smart Entrance Control Unit Schematic Part 1:
Smart Entrance Control Unit Schematic Part 2: