Curiosii for ever!
: Car repair manuals for everyone.
Home
>>
Infiniti
>>
2001
>>
G20 L4-2.0L (SR20DE)
>>
Repair and Diagnosis
>>
Powertrain Management
>>
Computers and Control Systems
>>
Data Link Connector
>>
Testing and Inspection
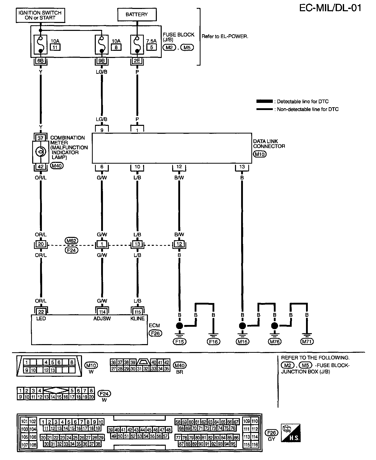
Data Link Connector: Testing and Inspection
EC-MIL/DL-01:
EC-MIL/DL-01 Connector View:
Fuse Block - Junction Box (J/B) Terminal Arrangement (B1, E71, E72, E73, M1, M2, M3, M4, M5):