Curiosii for ever!: Car repair manuals for everyone.

Ignition Timing: Testing and Inspection

PREPARATION
- Make sure that the following parts are in good order.
a. Battery
b. Ignition system
c. Engine oil and coolant levels
d. Fuses
e. ECM harness connector
f. Vacuum hoses
g. Air intake system
(Oil filler cap, oil level gauge, etc.)
h. Fuel pressure
i. Engine compression
j. EGR valve operation
k. Throttle valve
l. EVAP system
- On models equipped with air conditioner, checks should be carried out while the air conditioner is "OFF".
- On models equipped with automatic transaxle, when checking idle speed, ignition timing and mixture ratio, checks should be carried out while shift lever is in "P" or "N" position.
- When measuring "CO" percentage, insert probe more than 40 cm (15.7 in) into tail pipe.
- Turn off headlamps, heater blower, rear window defogger.
- Keep front wheels pointed straight ahead.
- Make the check after the cooling fan has stopped.

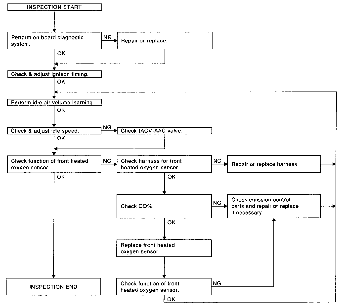
Overall Inspection Sequence:






Step 1:




Step 2:




Step 3:




Step 4:




Step 5:




Step 6:




Step 7:




Step 8:




Step 9:




Step 10:




Step 11:




Step 12:




Step 13:




Step 14:




Step 15:




Step 16:




Step 17:




Step 18:




IDLE SPEED/IGNITION TIMING/IDLE MIXTURE RATIO ADJUSTMENT