Curiosii for ever!: Car repair manuals for everyone.

L/Press SOL/Circ




DESCRIPTION
The line pressure solenoid valve regulates the oil pump discharge pressure to suit the driving condition in response to a signal sent from the TCM.
The line pressure duty cycle value is not consistent when the closed throttle position switch is "ON". To confirm the line pressure duty cycle at low pressure, the accelerator (throttle) should be open until the closed throttle position switch is "OFF".




CONSULT REFERENCE VALUE IN DATA MONITOR MODE
Remarks: Specification data are reference values.

NOTE: The line pressure duty cycle value is not consistent when the closed throttle position switch is "ON". To confirm the line pressure duty cycle at low pressure, the accelerator (throttle) should be open until the closed throttle position switch is "OFF".




TCM TERMINALS AND REFERENCE VALUE
Remarks: Specification data are reference values.




ON BOARD DIAGNOSIS LOGIC

DIAGNOSTIC TROUBLE CODE (DTC) CONFIRMATION PROCEDURE

NOTE: If "DIAGNOSTIC TROUBLE CODE CONFIRMATION PROCEDURE" has been previously conducted, always turn ignition switch "OFF" and wait at least 5 seconds before conducting the next test.

After the repair, perform the following procedure to confirm the malfunction is eliminated.







With CONSULT
1. Turn ignition switch "ON" and select "DATA MONITOR" mode for "ENGINE" with CONSULT.
2. Depress accelerator pedal completely and wait at least 1 second.

With GST
1. Turn ignition switch "ON".
2. Depress accelerator pedal completely and wait at least 1 second.
3. Select "MODE 7" with GST.

Without Scan Tools
1. Turn ignition switch "ON".
2. Depress accelerator pedal completely and wait at least 1 second.
3. Perform self-diagnosis for ECM.
Refer to ["Malfunction Indicator Lamp (MIL)", "ON BOARD DIAGNOSTIC SYSTEM DESCRIPTION"].







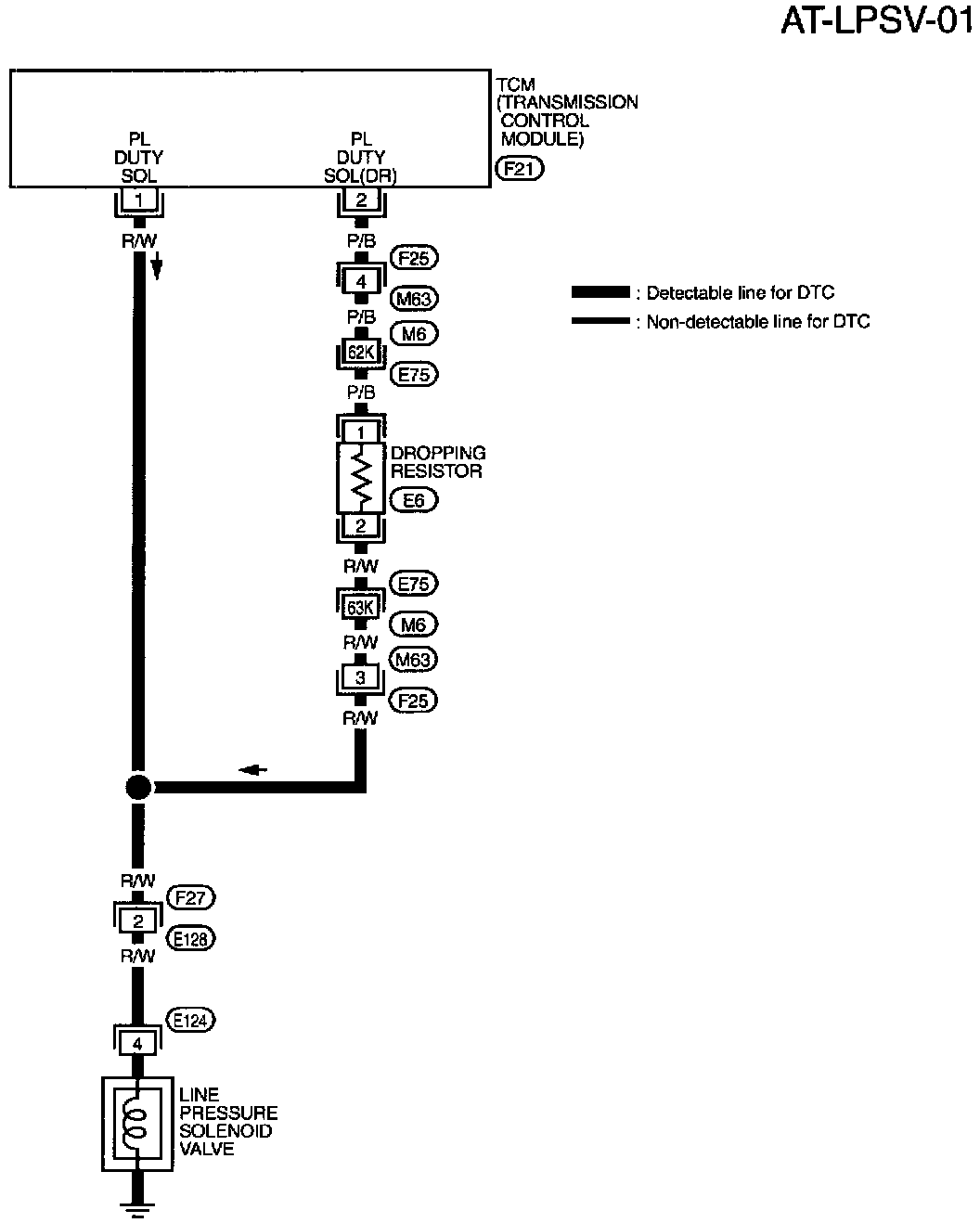
WIRING DIAGRAM

1 CHECK GROUND CIRCUIT:




2 CHECK POWER SOURCE CIRCUIT:




3 CHECK POWER SOURCE CIRCUIT:




4 CHECK DTC:




DIAGNOSTIC PROCEDURE

COMPONENT INSPECTION







Resistance Check
- Check resistance between two terminals.




Operation Check
- Check solenoid valve by listening for its operating sound while applying battery voltage to the terminal and ground.




DROPPING RESISTOR
- Check resistance between two terminals.
Resistance: 11.2 - 12.8 Ohms.