Curiosii for ever!: Car repair manuals for everyone.

Ignition Timing: Testing and Inspection

PREPARATION
- Make sure that the following parts are in good order.
a. Battery
b. Ignition system
c. Engine oil and coolant levels
d. Fuses
e. ECM harness connector
f. Vacuum hoses
g. Air intake system (Oil filler cap, oil level gauge, etc.)
h. Fuel pressure
i. Engine compression
j. EGR valve operation
k. Throttle valve
l. EVAP system
- On models equipped with air conditioner, checks should be carried out while the air conditioner is "OFF".
- On models equipped with automatic transaxle, when checking idle speed, ignition timing and mixture ratio, checks should be carried out while shift lever is in "P" or "N" position.
- When measuring "CO,, percentage, insert probe more than 40 cm (15.7 in) into tail pipe.
- Turn off headlamps, heater blower, rear window defogger.
- Keep front wheels pointed straight ahead.
- Make the check after the cooling tan has stopped.

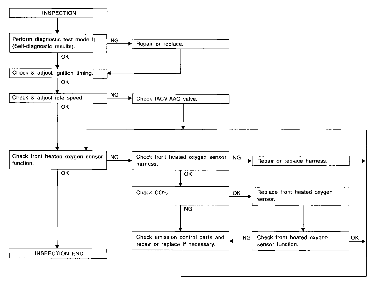
OVERALL INSPECTION SEQUENCE





INSPECTION PROCEDURE
If a vehicle contains a part which is operating outside of design specifications with no MIL illumination, the part shall not be replaced prior to emission testing unless it is determined that the part has been tampered with or abused in such a way that the diagnostic system cannot reasonably be expected to detect the resulting malfunction.

1 INSPECTION START:





2 CHECK IGNITION TIMING:





3 CHECK IGNITION TIMING:





4 ADJUST IGNITION TIMING:





5 CHECK BASE IDLE SPEED:





6 ADJUST BASE IDLE SPEED:





7 CHECK TARGET IDLE SPEED:





8 CHECK TARGET IDLE SPEED:





9 DETECT MALFUNCTIONING PART:





10 CHECK FRONT HEATED OXYGEN SENSOR SIGNAL:





11 CHECK FRONT HEATED OXYGEN SENSOR HARNESS:





12 PREPARATION FOR IDLE SPEED ADJUSTING:





13 PREPARATION FOR "CO" % CHECK:





14 CHECK "CO" %:





15 CHECK FRONT HEATED OXYGEN SENSOR SIGNAL:





16 DETECT MALFUNCTIONING PART: