Curiosii for ever!: Car repair manuals for everyone.

VEH SPD SEN/CIR AT




DESCRIPTION
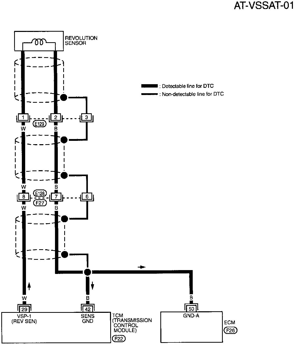
The revolution sensor detects the revolution of the idler gear parking pawl lock gear and emits a pulse signal. The pulse signal is sent to the TCM which converts it into vehicle speed.




TCM TERMINALS AND REFERENCE VALUE
Remarks: Specification data are reference values.




ON BOARD DIAGNOSIS LOGIC

DIAGNOSTIC TROUBLE CODE (DTC) CONFIRMATION PROCEDURE

CAUTION:
- Always drive vehicle at a safe speed.
- Be careful not to rev engine into the red zone on the tachometer.

NOTE: If "DIAGNOSTIC TROUBLE CODE CONFIRMATION PROCEDURE" has been previously conducted, always turn ignition switch "OFF" and wait at least 5 seconds before conducting the next test.

After the repair, perform the following procedure to confirm the malfunction is eliminated.













With CONSULT
1. Turn ignition switch "ON" and select "DATA MONITOR" mode for "A/T" with CONSULT.
2. Drive vehicle and check for an increase of "VHCL/S SE.A/T" value in response to "VHCL/S SE.MTR" value increase.
If the check result is NG, go to "DIAGNOSTIC PROCEDURE".
If the check result is OK, go to following step.
3. Select "DATA MONITOR" mode for "ENGINE" with CONSULT.
4. Start engine and maintain the following conditions for at least 5 consecutive seconds.
VHCL SPEED SE: 30 KPH (19 MPH) or more
THRTL POS SEN: More than 1.2 V
Selector lever: D position (OD "ON")
Driving location: Driving the vehicle uphill (increased engine load) will help maintain the driving conditions required for this test.
If the check result is NG, go to "DIAGNOSTIC PROCEDURE".
If the check result is OK, go to following step.
5. Maintain the following conditions for at least 5 consecutive seconds.
CMPS.RPM (REF): 3,500 rpm or more
THRTL POS SEN: More than 1.2 V
Selector lever: D position (OD "ON")
Driving location: Driving the vehicle uphill (increased engine load) will help maintain the driving conditions required for this test.

With GST
1. Start engine.
2. Drive vehicle under the following conditions:
Selector lever in "D" (OD "ON"), vehicle speed higher than 30 KPH (19 MPH), throttle opening greater than 1/8 of the full throttle position and driving for more than 5 seconds.
3. Select "MODE 7" with GST.

Without Scan Tools
1. Start engine.
2. Drive vehicle under the following conditions:
Selector lever in "D" (OD "ON"), vehicle speed higher than 30 KPH (19 MPH), throttle opening greater than 1/8 of the full throttle position and driving for more than 5 seconds.
3. Perform self-diagnosis for ECM.
Refer to ["Malfunction Indicator Lamp (MIL)", "ON BOARD DIAGNOSTIC SYSTEM DESCRIPTION"].







WIRING DIAGRAM

1 CHECK REVOLUTION SENSOR:




2 CHECK INPUT SIGNAL (With CONSULT):




3 CHECK INPUT SIGNAL (Without CONSULT):




4 CHECK DTC:




DIAGNOSTIC PROCEDURE

COMPONENT INSPECTION







- Check resistance between terminals 1 and 2.