Curiosii for ever!
: Car repair manuals for everyone.
Home
>>
Infiniti
>>
1999
>>
G20 L4-2.0L (SR20DE)
>>
Repair and Diagnosis
>>
Powertrain Management
>>
Computers and Control Systems
>>
Relays and Modules - Computers and Control Systems
>>
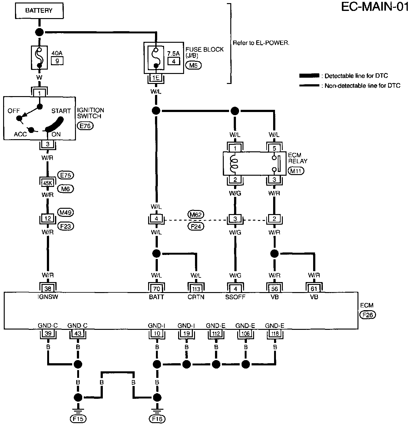
Main Relay (Computer/Fuel System)
>>
Diagrams
>>
Electrical Diagrams
Electrical Diagrams
Circuit Diagrams
Circuit Connectors
M5 Fuse Block-Junction Box (J/B) Terminal Arrangement
M6, E75 Super Multiple Junction (SMJ) Terminal Arrangement