Curiosii for ever!
: Car repair manuals for everyone.
Home
>>
Infiniti
>>
1999
>>
G20 L4-2.0L (SR20DE)
>>
Repair and Diagnosis
>>
Powertrain Management
>>
Computers and Control Systems
>>
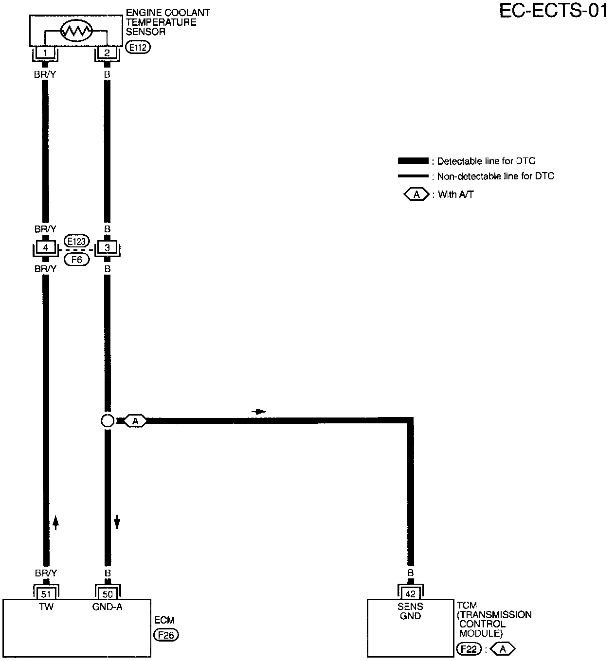
Coolant Temperature Sensor/Switch (For Computer)
>>
Diagrams
>>
Electrical Diagrams
Electrical Diagrams
Circuit Diagrams
Circuit Connectors