Curiosii for ever!: Car repair manuals for everyone.

Transmission Position Sensor/Switch: Description and Operation

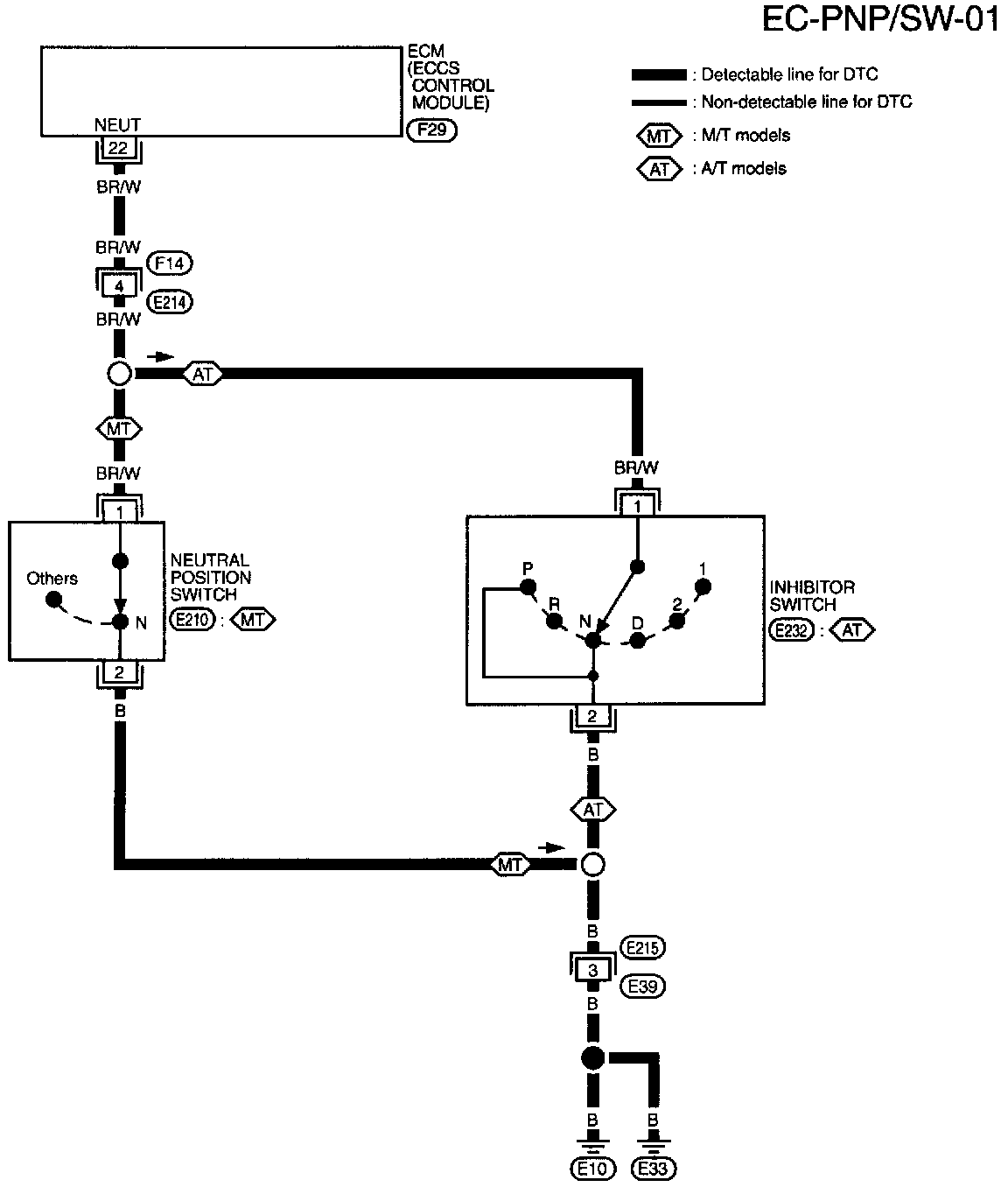
EC-PNP/SW-01 Park/Neutral Position Switch (DTC: 1003):





On automatic transaxle equipped models, the park/neutral position switch is an integral component of the transaxle inhibitor switch.
The park/neutral position switch provides a signal to the engine control module (ECM) through ECM pin terminal No.22.

Additionally, the inhibitor switch supplies the transmission control module (A/T control unit) with gear selector position signals via A/T control unit pin terminals 16 through 20.


On manual transaxle equipped models, a separate neutral position switch provides a "neutral" signal to the engine control module (ECM) through the same ECM pin terminal No.22. For more information on the neutral position switch, refer to Manual Transmission/Transaxle /Neutral Position Switch.