Curiosii for ever!
: Car repair manuals for everyone.
Home
>>
Infiniti
>>
1993
>>
J30 V6-181 3.0L
>>
Repair and Diagnosis
>>
Powertrain Management
>>
Computers and Control Systems
>>
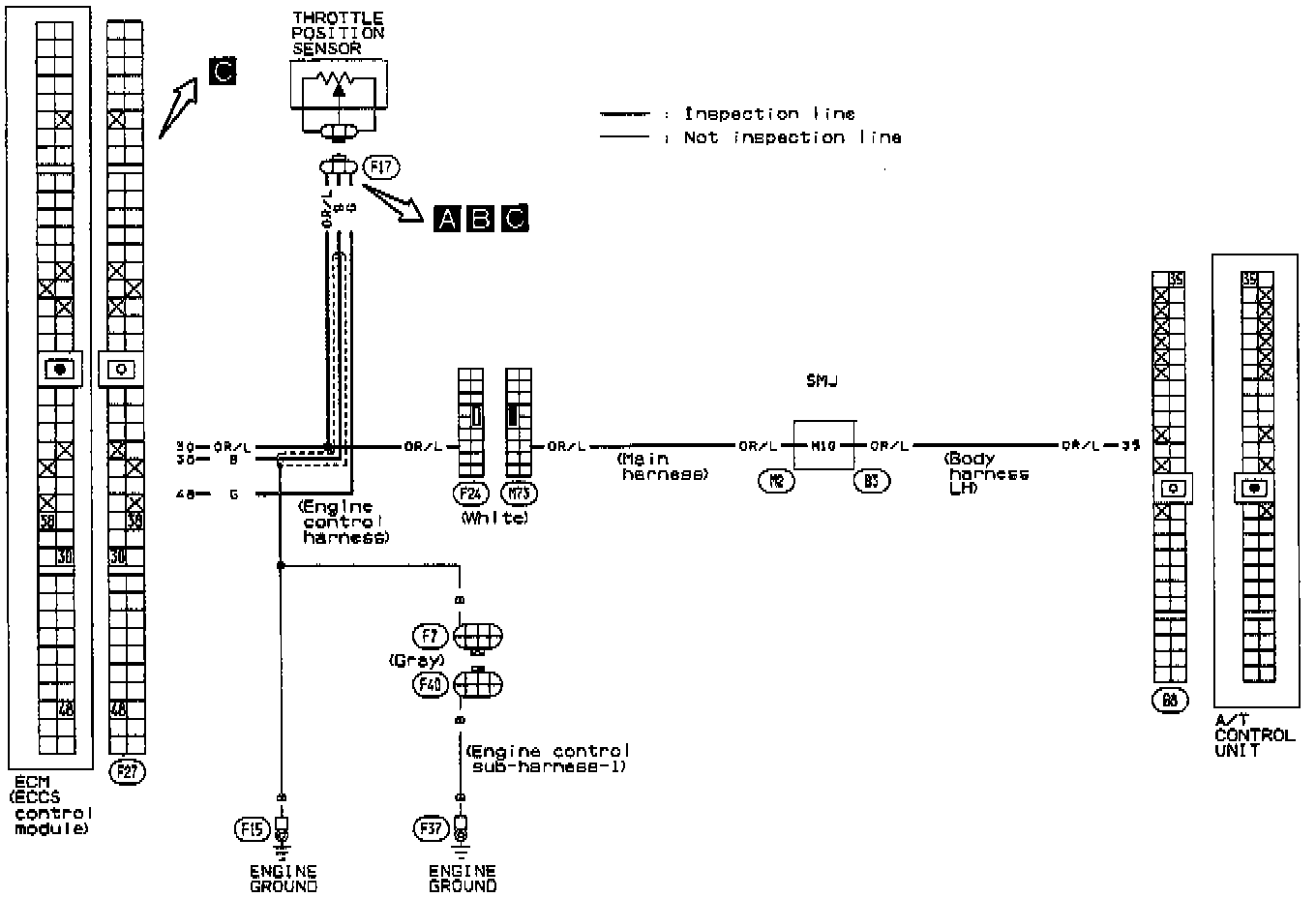
Throttle Position Sensor
>>
Diagrams
>>
Electrical Diagrams
>>
Trouble Code Diagram
Trouble Code Diagram
WIRING DIAGRAM