Curiosii for ever!
: Car repair manuals for everyone.
Home
>>
Hyundai
>>
2013
>>
Sonata L4-2.0L Turbo
>>
Repair and Diagnosis
>>
Starting and Charging
>>
Starting System
>>
Keyless Starting System
>>
Diagrams
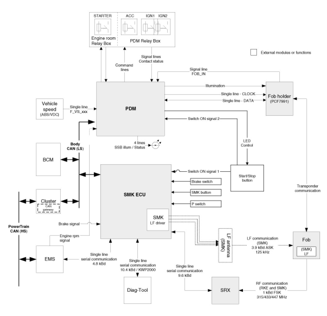
Keyless Starting System: Diagrams
Circuit Diagram (1)
Circuit Diagram (2)