Curiosii for ever!
: Car repair manuals for everyone.
Home
>>
Hyundai
>>
2013
>>
Genesis Sedan V8-5.0L
>>
Repair and Diagnosis
>>
Body and Frame
>>
Locks
>>
Keyless Entry
>>
Keyless Starting System
>>
Diagrams
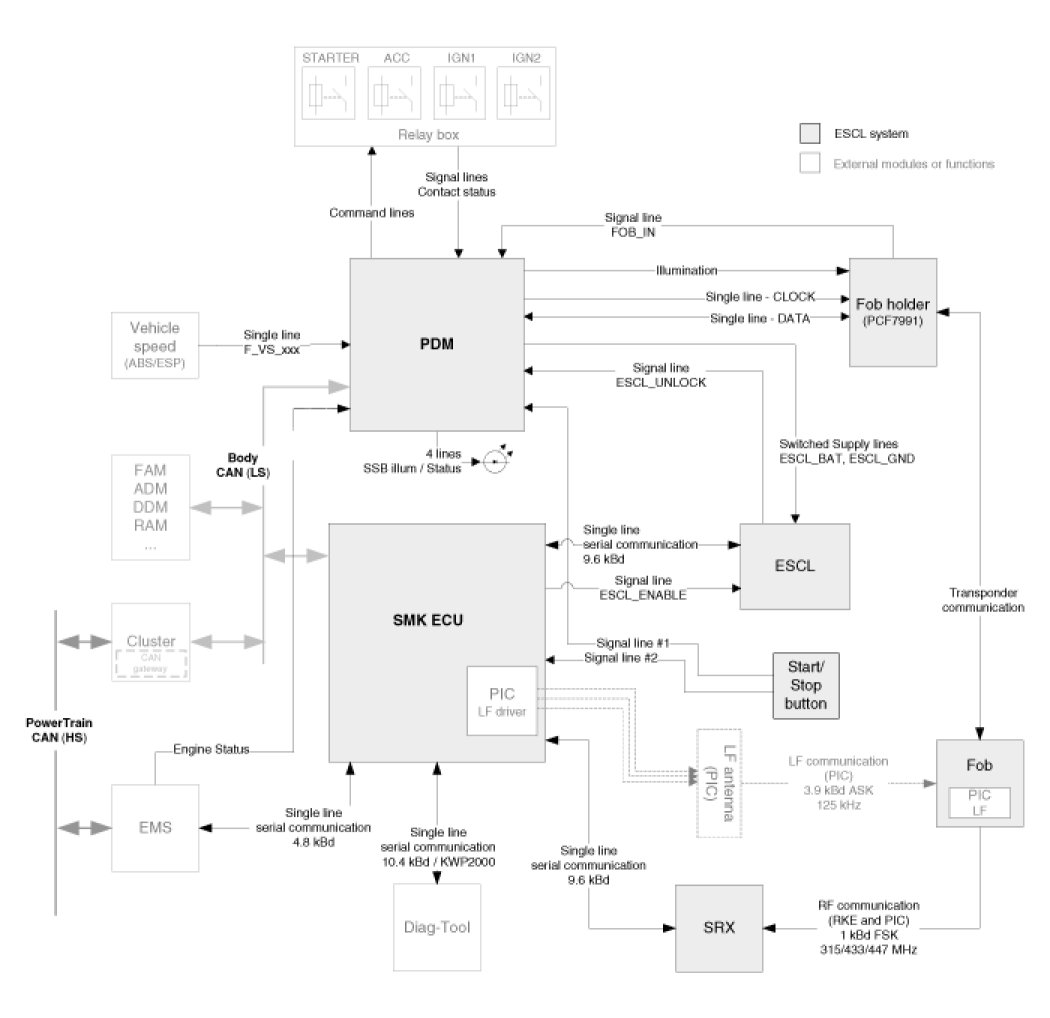
Keyless Starting System: Diagrams
Circuit Diagram