Curiosii for ever!
: Car repair manuals for everyone.
Home
>>
Hyundai
>>
2013
>>
Genesis Sedan V6-3.8L
>>
Repair and Diagnosis
>>
Restraints and Safety Systems
>>
Diagrams
Restraints and Safety Systems: Diagrams
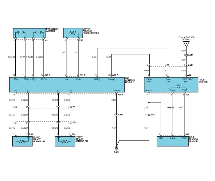
Circuit Diagram (1)
Circuit Diagram (2)
Circuit Diagram (3)
SRSCM Connector Terminal
Harness Connector