Curiosii for ever!: Car repair manuals for everyone.

Repair Procedures





Inspection

Throttle position sensor (TPS)
1. Connect the GDS on the Data Link Connector (DLC).
2. Start engine and check output voltages of TPS 1 and 2 at C.T and W.O.T.

Specification:Refer to Specification Section.

3. Turn ignition switch OFF and disconnect the GDS from the DLC.
4. Disconnect ETC module connector and measure resistance between ETC module terminals 1 and 2.

Specification:Refer to Specification Section.

ETC motor
1. Disconnect ETC module connector and measure resistance between ETC module terminals 3 and 6.

Specification:Refer to Specification Section.

ETC system initialization
When ignition switch is turned from OFF to ON, ETC system learns the throttle angle in 1 sec.
1. Throttle valve moves from limp-home position to close position.
2. And then, it opens to about 15° and moves to limp-home position.

Removal

[ETC Module]
1. Turn the ignition switch OFF and disconnect the battery negative (-) cable.
2. Remove the air duct (A), the air cleaner upper cover (B) and the air intake hose (C).




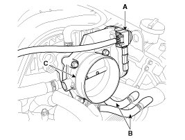
3. Disconnect the ETC module connector (A).
4. Disconnect the coolant hose (B).
5. Remove the installation bolts, and then remove the ETC module (C) from the engine.






Installation

CAUTION:
- Install the component with the specified torques.
- Note that internal damage may occur when the component is dropped. In this case, use it after inspecting.

1. Installation is reverse of removal.

Electronic throttle body Installation bolt:
7.8 - 9.8 N.m (0.8 - 1.0 kgf.m, 5.8 - 7.2 lb-ft)