Curiosii for ever!
: Car repair manuals for everyone.
Home
>>
Hyundai
>>
2010
>>
Genesis Coupe L4-2.0L Turbo
>>
Repair and Diagnosis
>>
Diagrams
>>
Electrical Diagrams
>>
Powertrain Management
>>
Computers and Control Systems
>>
Engine Control Module
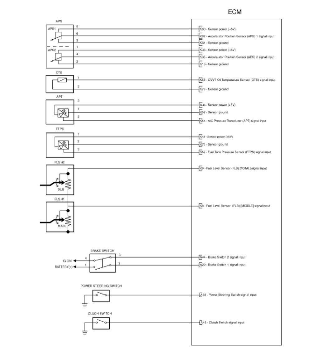
Engine Control Module
Circuit Diagram