Curiosii for ever!: Car repair manuals for everyone.

Emissions - Enhanced EVAP System Diagnostics

Group: FUEL SYSTEM

Number: 06-30-004

Date: SEPTEMBER, 2006 Model

Model: 2006M Y- ALL MODELS

Subject
ENHANCED EVAPORATIVE EMISSION CONTROL DIAGNOSIS AND REPAIR USING A LOW PRESSURE GAUGE AND ULTRASONIC
LEAK DETECTOR

DESCRIPTION:

This TSB is an addendum to TSB 02-30-001. Technicians already familiar with TSB 02-30-001 will benefit from the new vehicle schematics to aid in diagnosis. New technicians can start with the diagnostic tree and refer to TSB 02-30-001 for additional information.

INTRODUCTION:

By pressurizing a sealed evaporative emission system, the pressure leakdown rate can easily be measured using a low pressure gauge and an ultrasonic leak detector. The system should be slowly pressurized to a very low pressure (in this case 20" H20). A properly operating system (one that does not leak) will not lose any pressure; in fact, with high fuel temperature and high ambient temperature, pressure may increase due to fuel vaporization. A very small leak is read as a 2" H20 drop of pressure over one minute. These tools are intended to verify and diagnose evaporative emission leaks with Diagnostic Trouble Codes (DTCs) P0456, P0442, and P0455. In some instances DTCs P0446, P0440 and P0441 can also be diagnosed.





Low Pressure Gauge Tool (L.P.G.T.) - SPX EVAP Tester P/N J-44680





Ultrasonic Leak Tool - SPX P/N ULD-300

Tips for using the ultrasonic leak tool.

1. After finding a leak using the low pressure gauge, the ultrasonic leak detector can be used to identify the location.

2. To find the general area of the leak set the coarse sensitivity switch to x100 and the fine sensitivity adjustment to 5

3. Trace the EVAP system with the leak detector, systematically covering all components. Monitor the noise and the LED dislay to find the general area of a possible leak.

4. As the noise and LED level becomes intensified at a general area reduce the sensitivity to x10 to narrow down the location of the possible leak.

5. Use the supplied tubular extension for hard to reach areas such as those on the upper side of the tank.

NOTE:

1. Fuel caps must NOT be tightened or adjusted prior to performing the leak check.

a. Fuel caps that are loose due to improper installation by the customer are not warrantable. A loose fuel cap is not a result of a "defect in factory material or workmanship".

2. Fuel level must be below 1/4 to perform the low pressure leak check. The ideal condition is with low fuel light on.

3. The pressure tester tool should be pinched with hose pinching pliers (such as Snap- on PIN BLC2 or equivalent) between the one way valve and the pressure release valve.

4. Pipe thread sealer must be used on the hose barb connection of the pressure gauge.

5. Canister close valve or DM-TL replacement should only be performed after proper pressure checking.

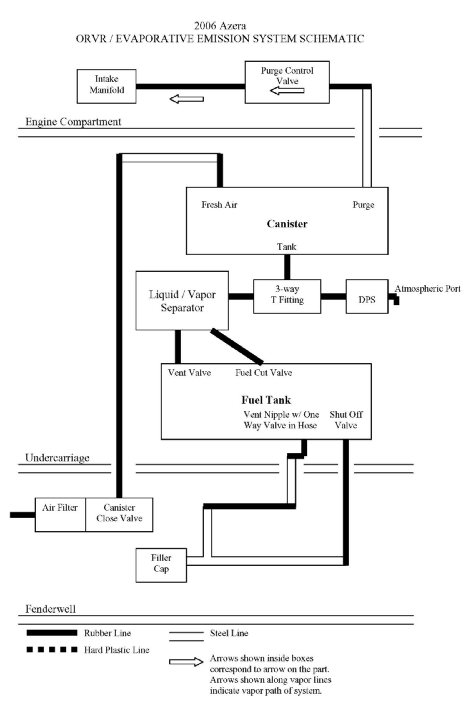
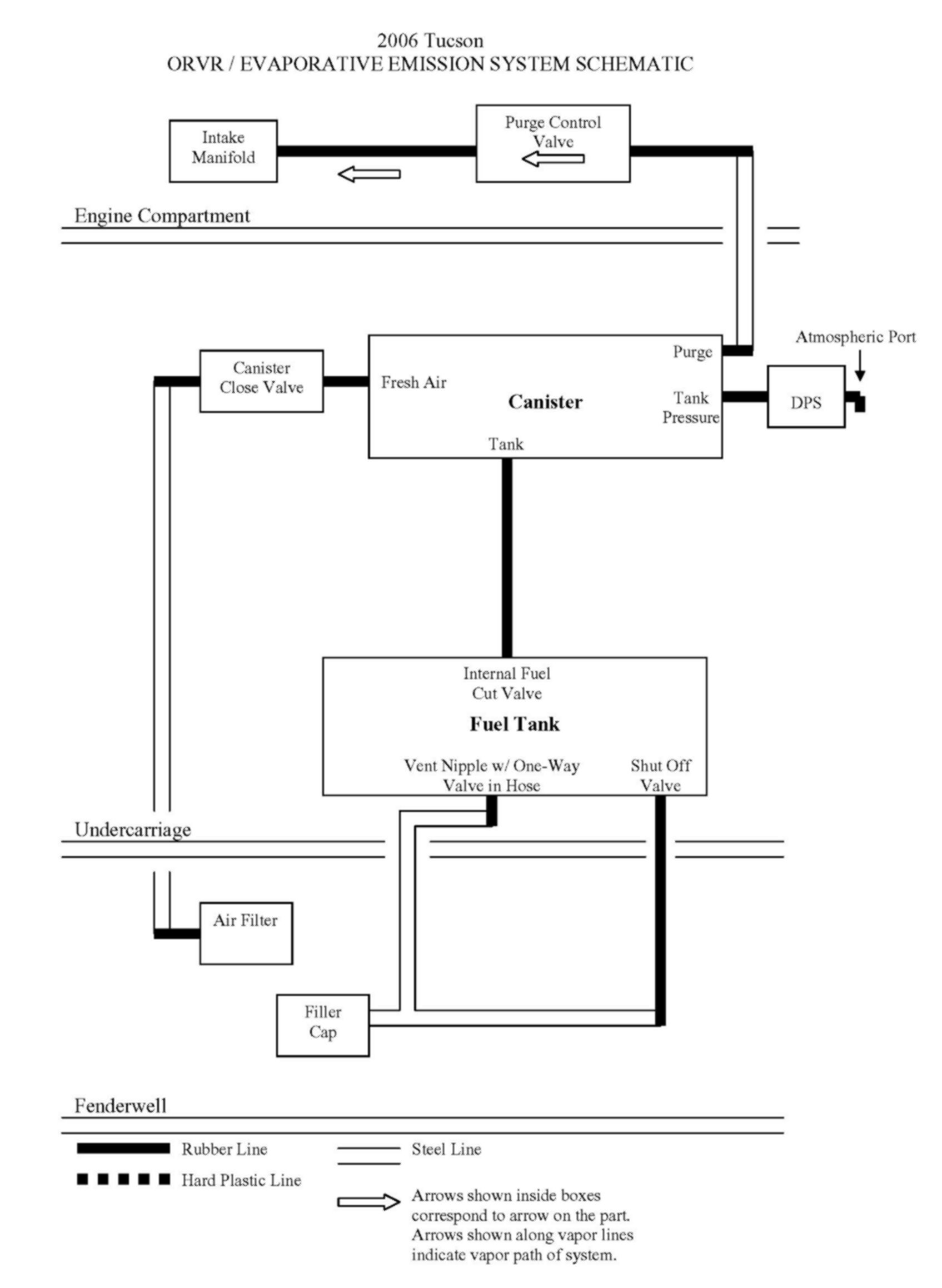
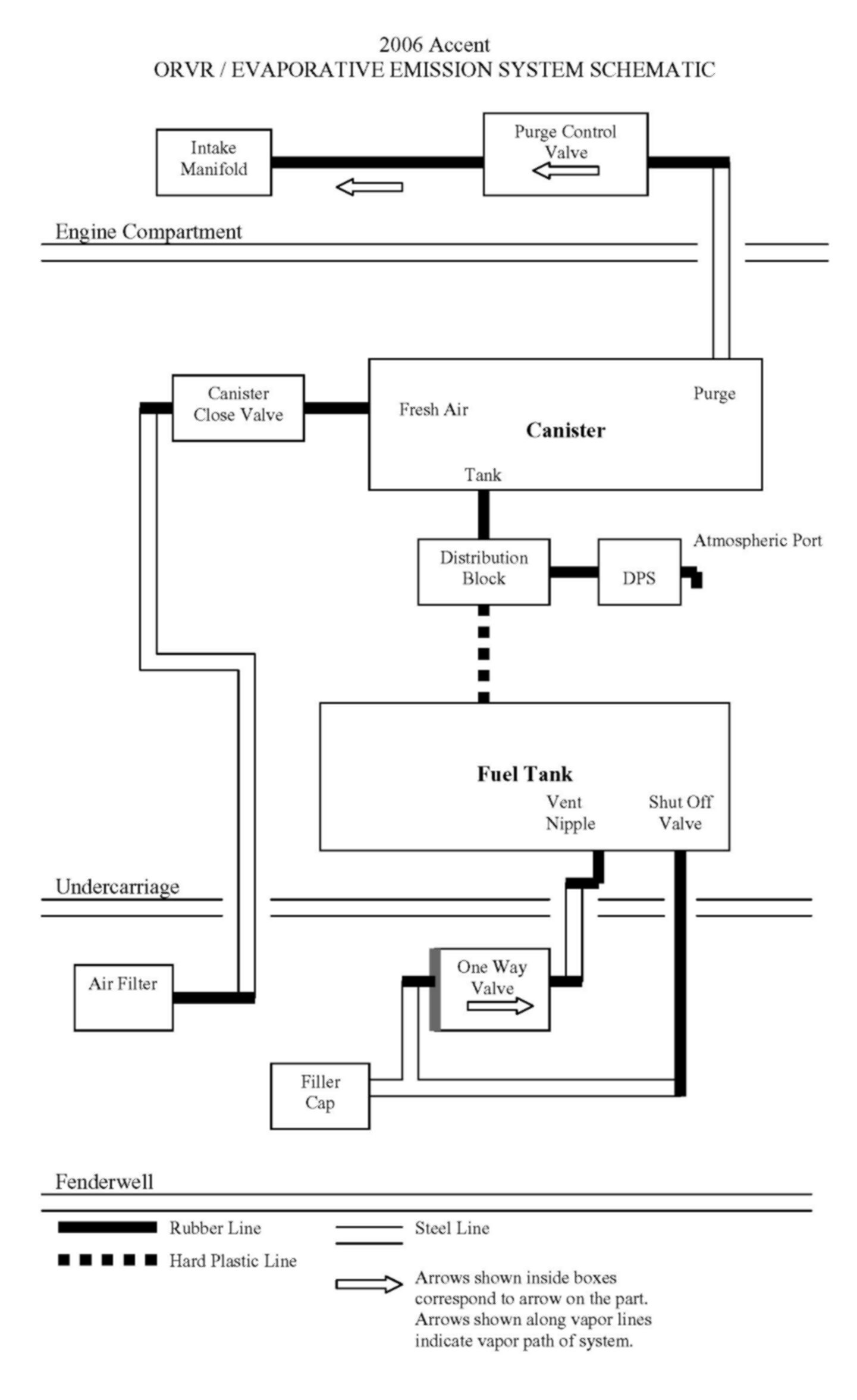
SCHEMATIC DIAGRAMS:





Accent 2007





Azera 2007





Entourage 2007





Santa Fe 2007





Sonata 2006





Tucson 2006