Curiosii for ever!
: Car repair manuals for everyone.
Home
>>
Hyundai
>>
2006
>>
Azera V6-3.8L
>>
Repair and Diagnosis
>>
Diagrams
>>
Fluid Diagrams
>>
Automatic Transmission/Transaxle
Automatic Transmission/Transaxle
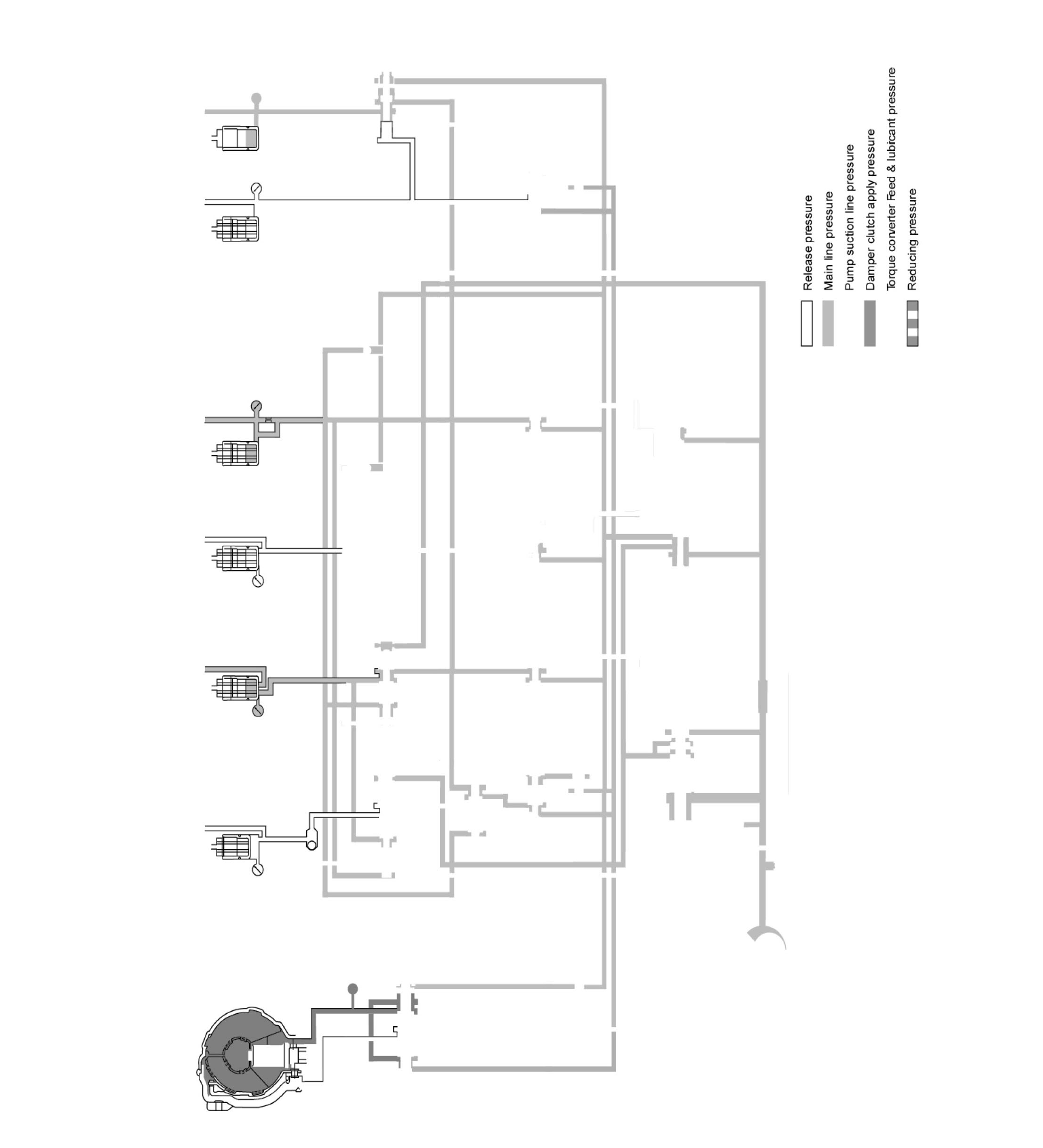
AUTOMATIC TRANSAXLE HYDRAULIC CIRCUIT
P/N:
D (1 RANGE):
D (2 RANGE):
D (3 RANGE):
D (4 RANGE):
D (5 RANGE):
R RANGE: