Curiosii for ever!: Car repair manuals for everyone.

Crankshaft Position Sensor: Testing and Inspection




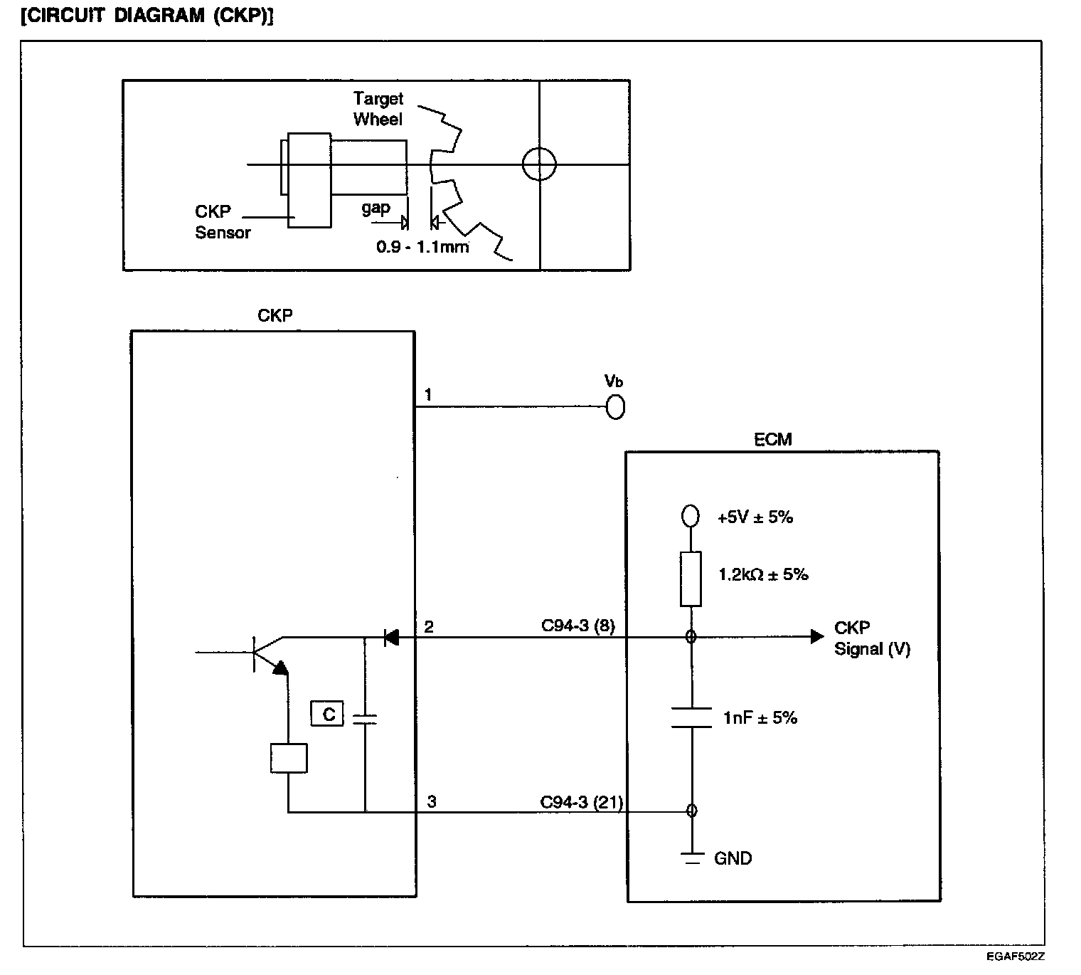
CRANKSHAFT POSITION (CKP) SENSOR
The Crankshaft Position Sensor is a Hall-effect sensor that senses the Crank angle (piston position) of each cylinder and converts it into a pulse signal. Based on the input signal, the ECM computes the engine speed and controls the fuel injection timing and ignition timing.


Circuit Diagram (CKP):






Harness Connector:






Output Feature Of CKP:






TROUBLESHOOTING HINTS
1. If unexpected shocks are felt during driving or the engine stalls suddenly, shake the crankshaft position sensor harness. If this causes the engine to stall, check for poor sensor connector contact.

2. If the tachometer reads 0 rpm when the engine is cranked, check for faulty crank angle sensor, broken timing belt or ignition system problems.
3. If the engine can be run at idle even if the crank angle sensor reading is out of specification, check the following:
1. Faulty Engine Coolant Temperature Sensor (ECTS)
2. Faulty Idle Speed Control System
3. Poorly adjusted reference idle speed

4. The engine will crank without a crank angle sensor signal, but will not start. Once the sensor detects TDC, the data is stored until the next re-start.







Harness Inspection Procedures (TDC) Part 1:




Harness Inspection Procedures (TDC) Part 2: