Curiosii for ever!
: Car repair manuals for everyone.
Home
>>
Hyundai
>>
2005
>>
Accent L4-1.6L
>>
Repair and Diagnosis
>>
Heating and Air Conditioning
>>
Compressor HVAC
>>
Testing and Inspection
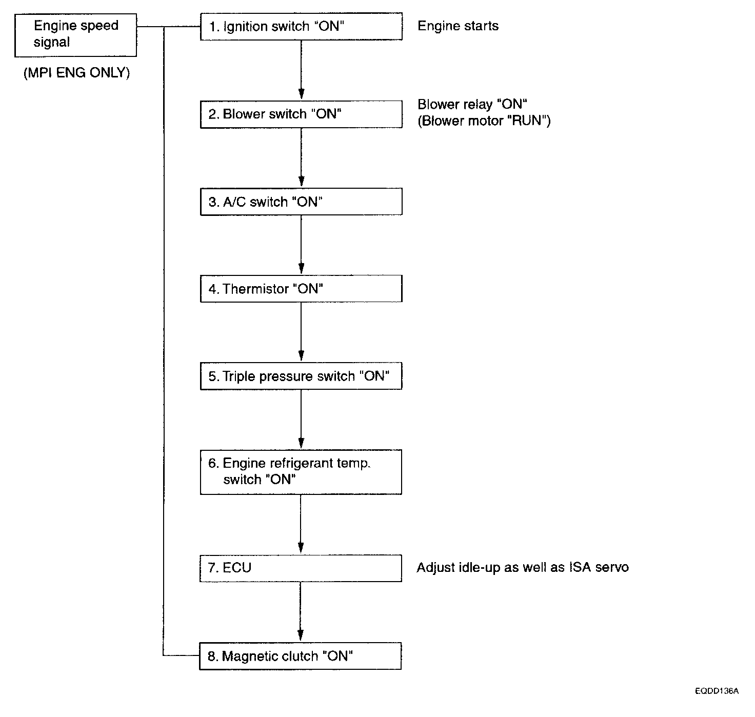
Compressor HVAC: Testing and Inspection
Magnetic Clutch: