Curiosii for ever!
: Car repair manuals for everyone.
Home
>>
Hyundai
>>
1993
>>
Elantra L4-1.8L
>>
Repair and Diagnosis
>>
Powertrain Management
>>
Computers and Control Systems
>>
Testing and Inspection
>>
Component Tests and General Diagnostics
>>
Fuel Pump
Fuel Pump
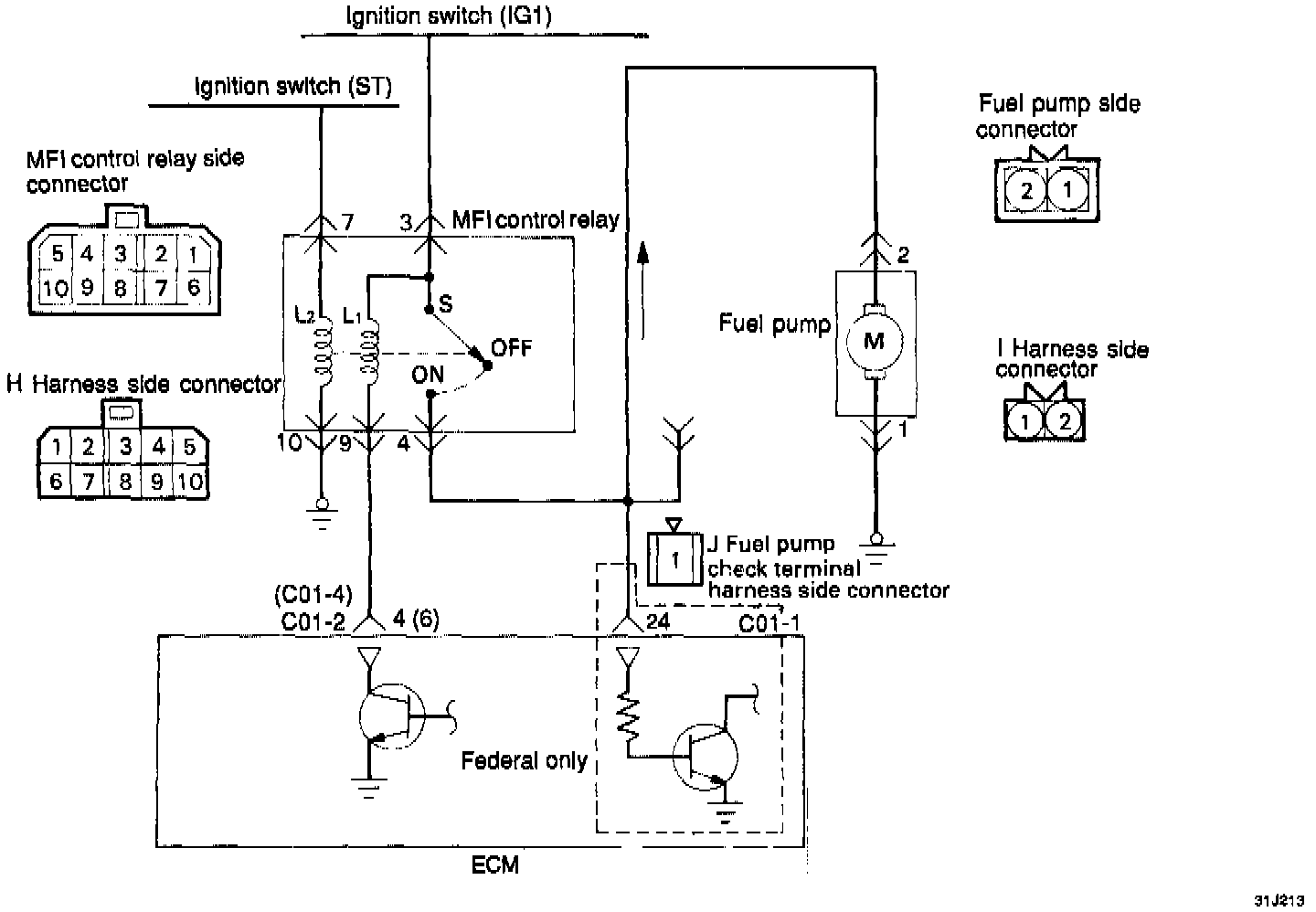
FUEL PUMP
Circuit Diagram
Using scan Tool
Harness Inspection Procedure