Curiosii for ever!: Car repair manuals for everyone.

Intake Manifold: Service and Repair




Intake Manifold Removal and Installation

Exploded View





NOTE: Refer to the Exploded View if needed during this procedure.

Removal

1. Do the battery removal procedure.

2. Remove the front grille cover:

- 2-door
- 4-door Front Grille Cover Replacement (4-Door)

3. Remove the harness clamps, then remove the battery base.

4. Remove the water separator (A) and the intake air duct (B).






5. '08-10 models: Remove the engine cover.






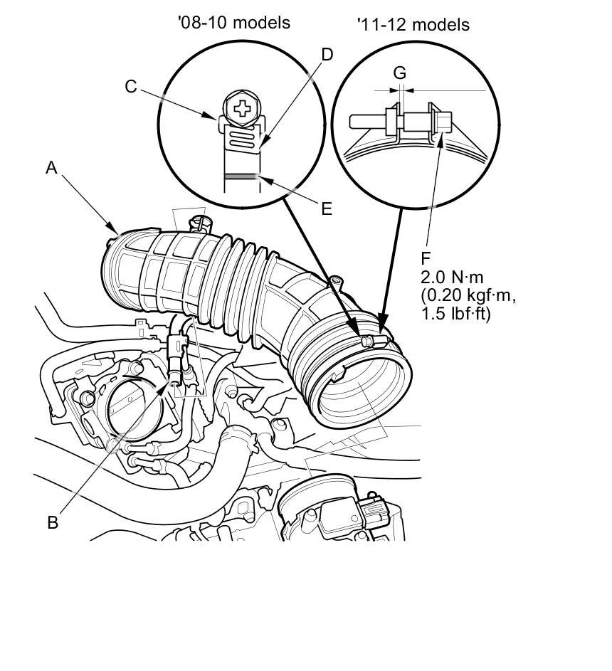
6. Disconnect the breather pipe (A), then remove the intake air duct (B).






7. Disconnect the EVAP canister hose (A) and the brake booster vacuum hose (B).





8. Disconnect the water bypass hoses (C), then plug the water bypass hoses.

9. Disconnect the MAP sensor connector (A) and the throttle body connector (B), then remove the wire harness clamps (C).






10. Remove the intake manifold bracket.






11. Disconnect the vacuum hose (A) from the intake manifold.






12. Remove the intake manifold (A), then disconnect the PCV hose (B) from the intake manifold.






Installation

1. Connect the PCV hose (A) to the intake manifold, then install the intake manifold (B) with new gaskets (C), and tighten the bolts and nuts in a crisscross pattern in three steps, beginning with the inner bolt.






2. Connect the vacuum hose (A) to the intake manifold.






3. Install the intake manifold bracket.






4. Connect the MAP sensor connector (A) and the throttle body connector (B), then install the wire harness clamps (C).






5. Connect the water bypass hoses (A).





6. Connect the EVAP canister hose (B) and the brake booster vacuum hose (C).

7. Install the intake air duct (A), then connect the breather pipe (B).

NOTE:

- '08-10 models: Before you torque the hose clamp screw (C), align the edge of the clamp (D) with the painted mark (E).
- '11-12 models: After you torque the hose clamp screw (F), mark sure the clearance (G) is less than 1.0 mm (0.039 in).





8. '08-10 models: Install the engine cover.






9. Install the water separator (A) and the intake air duct (B).





10. Install the battery base, then install the harness clamps.

11. Install the front grille cover:

- 2-door
- 4-door Front Grille Cover Replacement (4-Door)

12. Do the battery installation procedure.

13. After installation, check that all tubes, hoses, and connectors are installed correctly.

14. Clean up any spilled engine coolant.

15. Refill the radiator with engine coolant, and bleed the air from the cooling system Service and Repair.