Curiosii for ever!
: Car repair manuals for everyone.
Home
>>
Honda
>>
2006
>>
S2000 L4-2.2L
>>
Repair and Diagnosis
>>
Windows and Glass
>>
Windows
>>
Diagrams
>>
Electrical Diagrams
>>
Circuit Diagrams
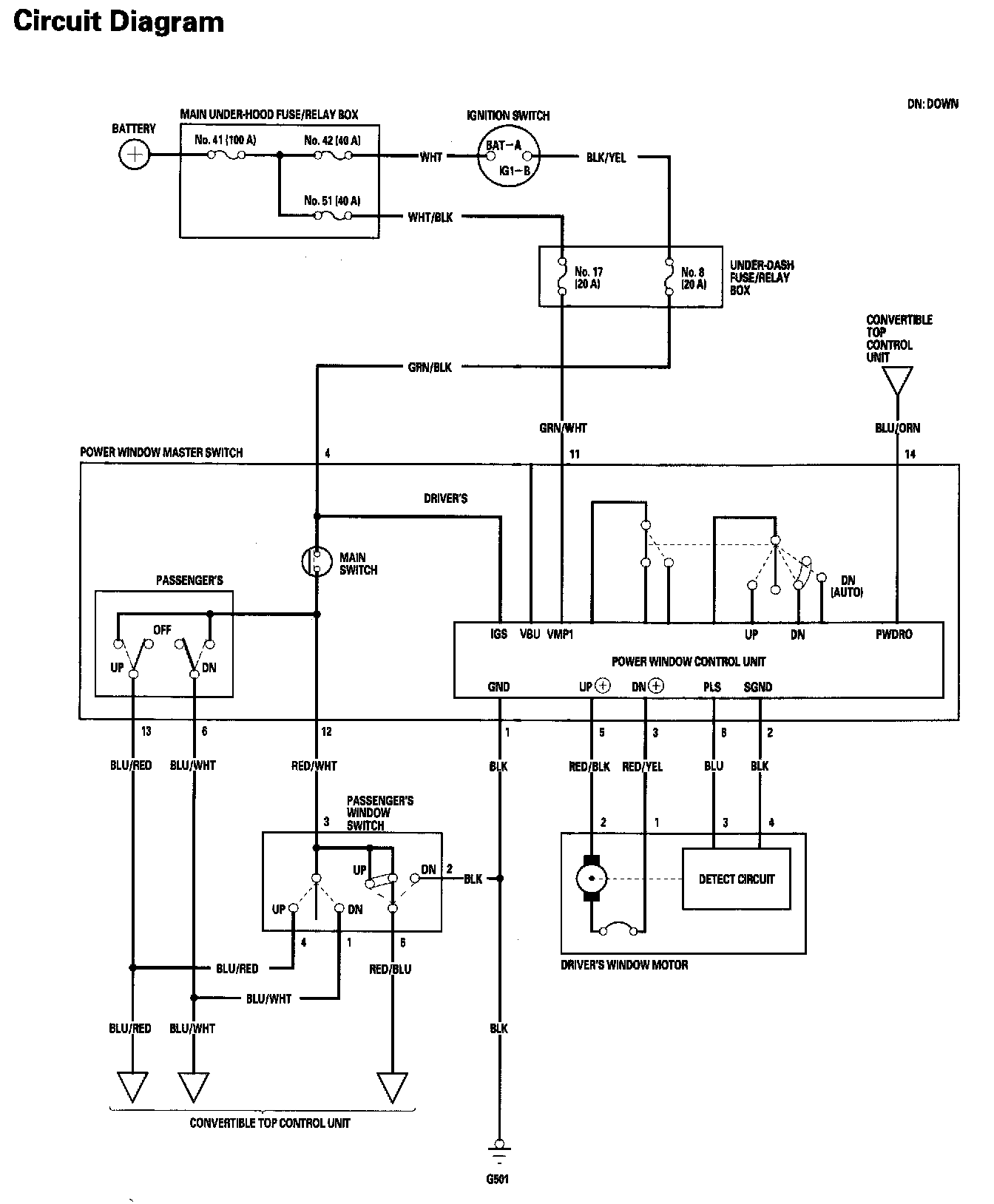
Circuit Diagrams
Power Windows - Circuit Diagram: