Curiosii for ever!
: Car repair manuals for everyone.
Home
>>
Honda
>>
1994
>>
Prelude L4-2.2L SOHC
>>
Repair and Diagnosis
>>
Diagrams
>>
Electrical Diagrams
>>
Powertrain Management
>>
Ignition System
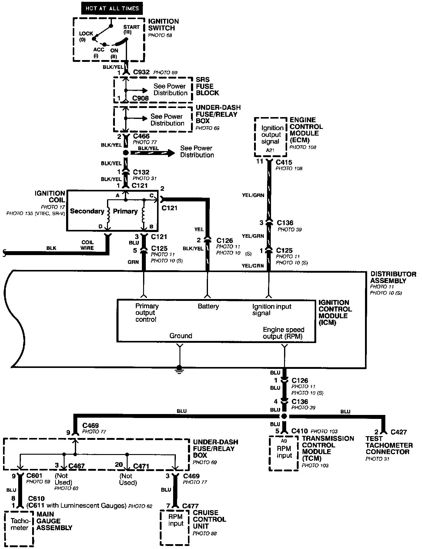
Ignition System
Ignition System (Part 1 Of 2):
Ignition System (Part 2 Of 2):