Curiosii for ever!
: Car repair manuals for everyone.
Home
>>
Honda
>>
1993
>>
Prelude L4-2.2L DOHC (VTEC)
>>
Repair and Diagnosis
>>
Powertrain Management
>>
Computers and Control Systems
>>
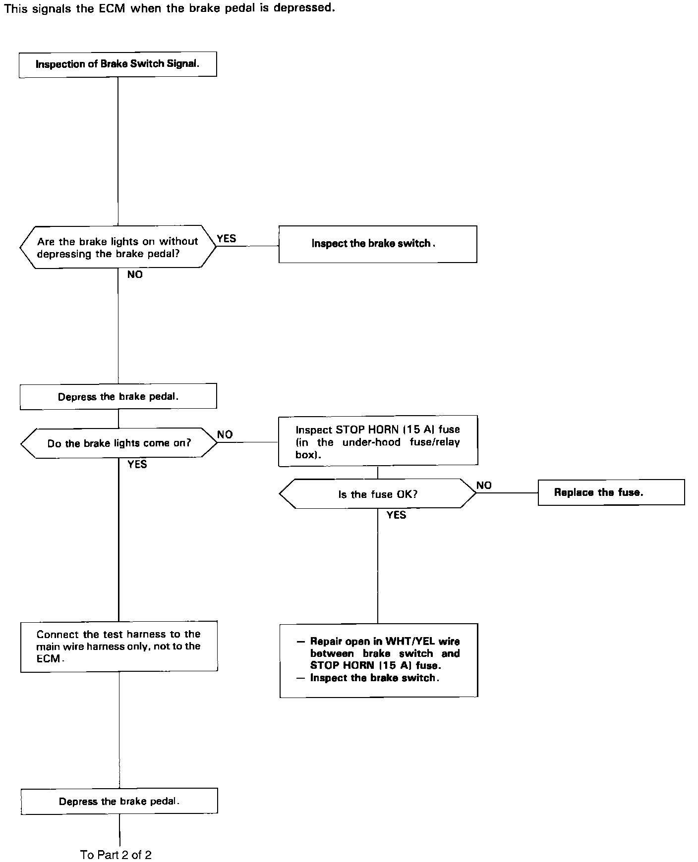
Brake Signal
>>
Testing and Inspection
>>
Part 1 of 2
Part 1 of 2
Brake Switch Signal (Part 1 Of 2):