Curiosii for ever!
: Car repair manuals for everyone.
Home
>>
Honda
>>
1992
>>
Prelude L4-2.2L SOHC
>>
Repair and Diagnosis
>>
Diagrams
>>
Electrical Diagrams
>>
Interior Lighting Module
Interior Lighting Module
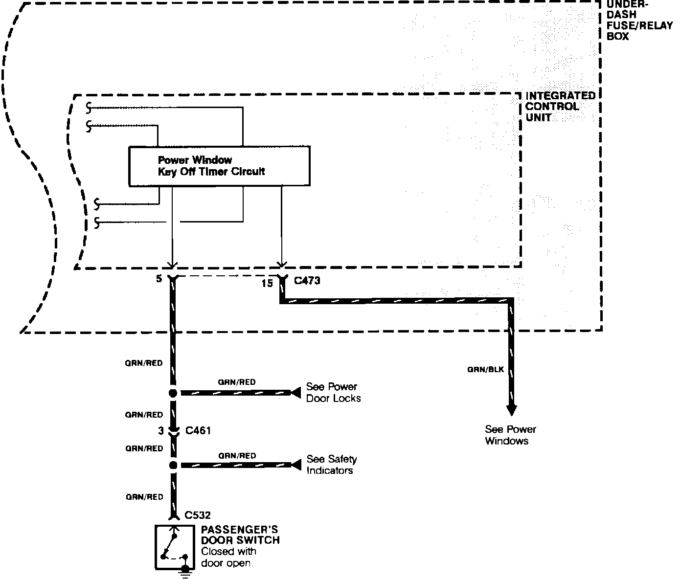
Integrated Control Unit:
Integrated Control Unit:
Integrated Control Unit:
Integrated Control Unit: