Curiosii for ever!
: Car repair manuals for everyone.
Home
>>
Honda
>>
1991
>>
Accord L4-2156cc 2.2L SOHC
>>
Repair and Diagnosis
>>
Diagrams
>>
Electrical Diagrams
>>
General Module
>>
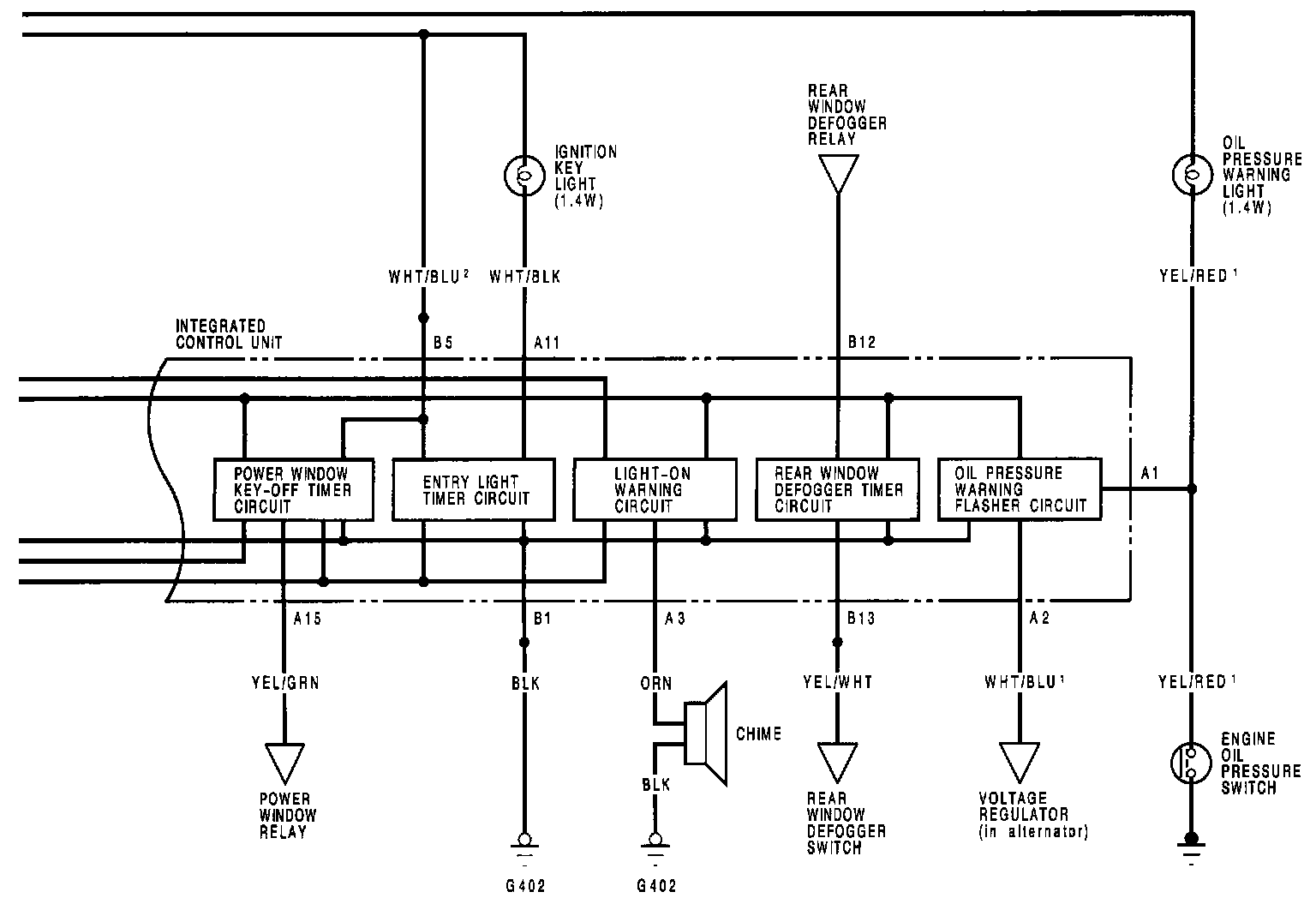
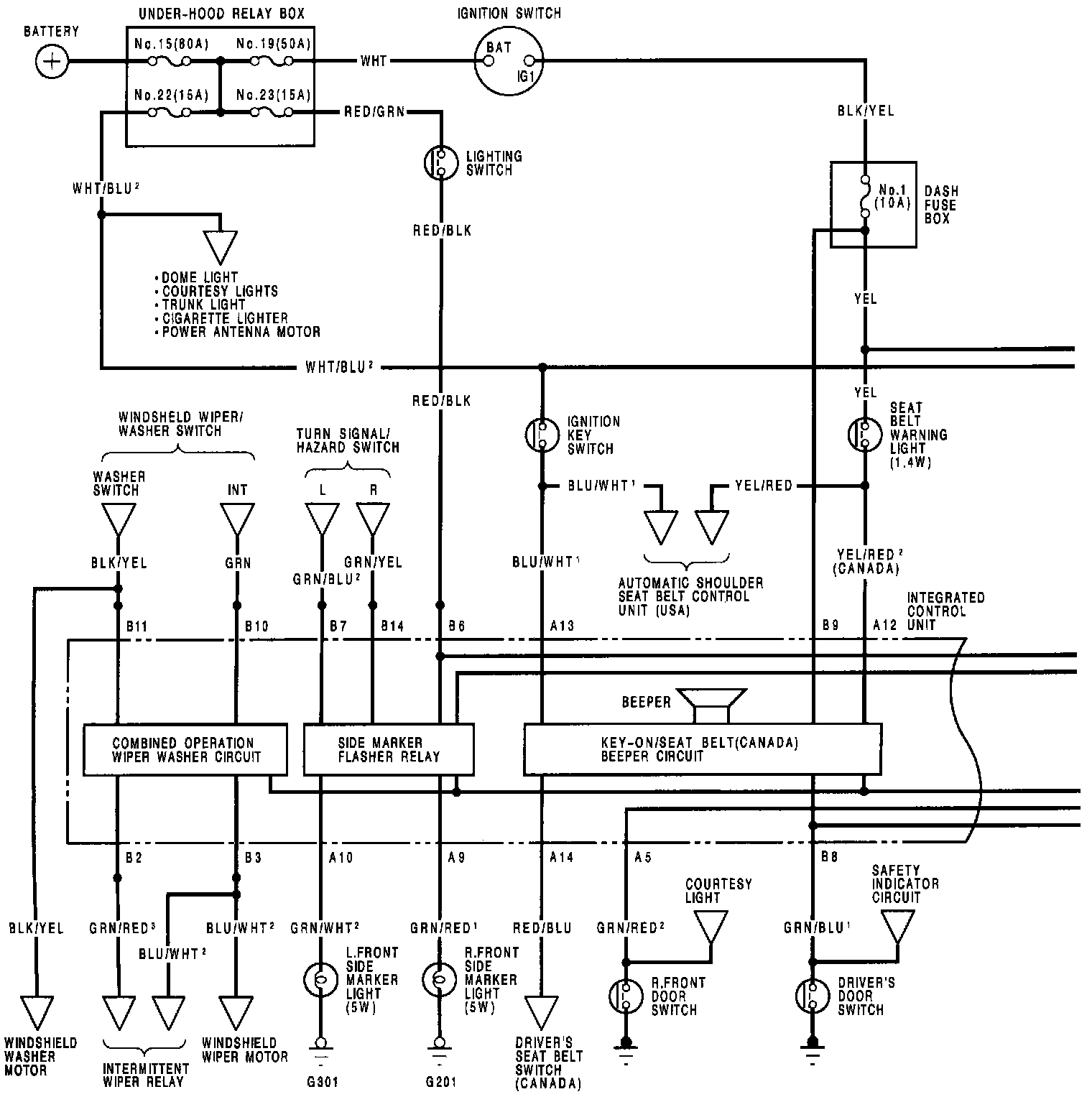
Circuit Diagram
Circuit Diagram
1 Of 2:
2 Of 2:
NOTE:
Several different wires have the same color. They have been given a number suffix to distinguish them (for example GRN/RED1 and GRN/RED2 are not the same).