Curiosii for ever!
: Car repair manuals for everyone.
Home
>>
Honda Truck
>>
2004
>>
Pilot V6-3.5L
>>
Repair and Diagnosis
>>
Diagrams
>>
Electrical Diagrams
>>
Transmission Control Systems
>>
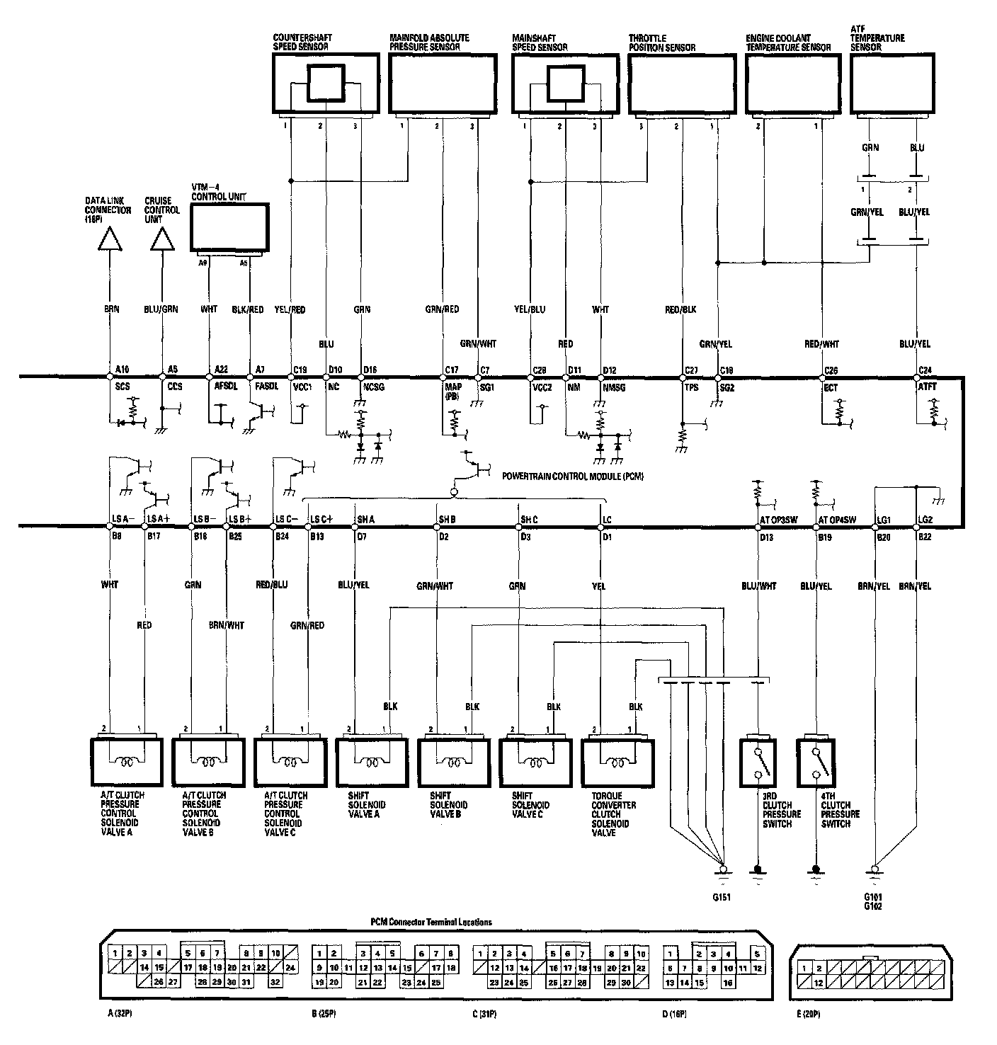
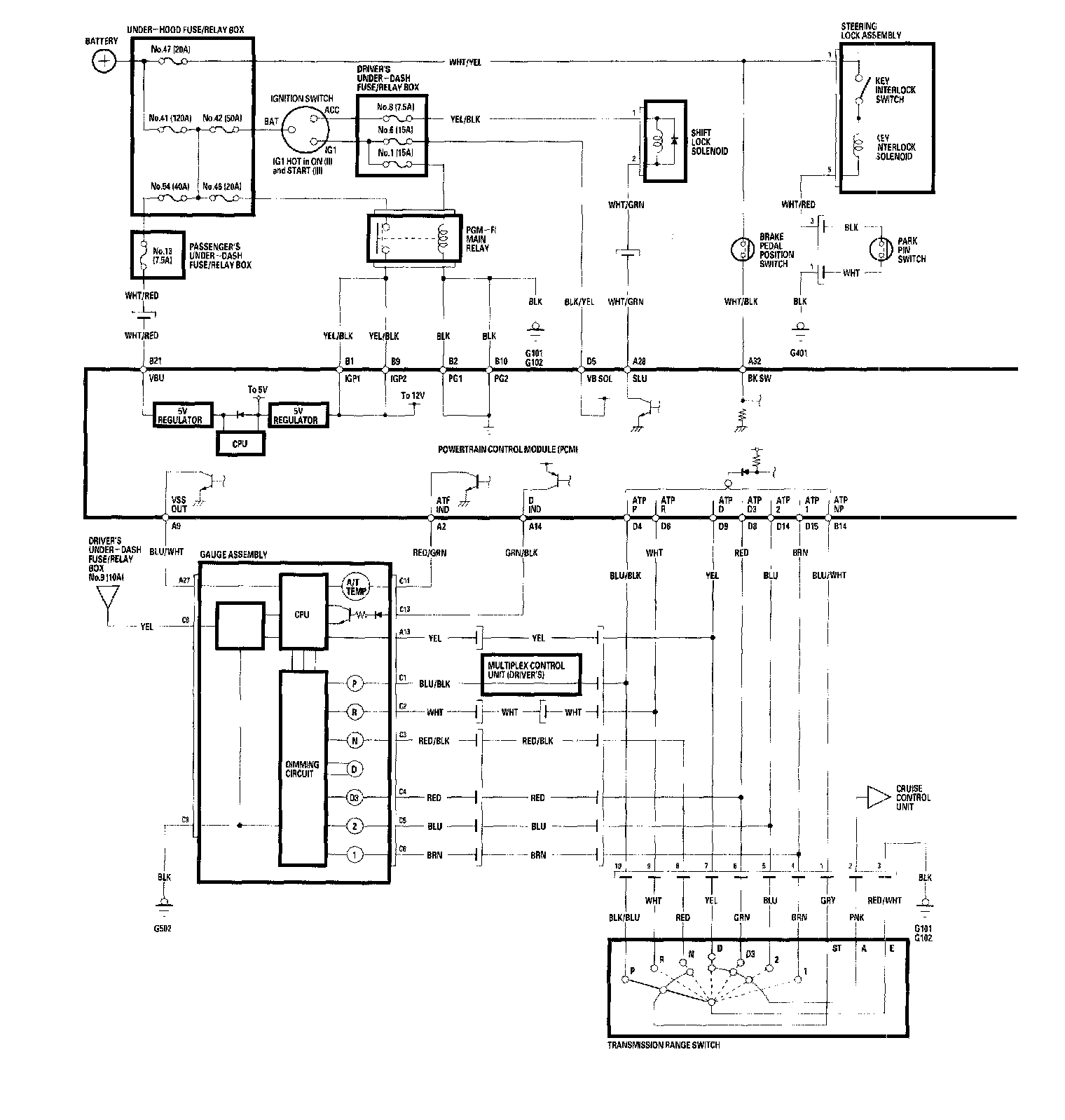
PCM A/T Control System
PCM A/T Control System
Part 1 Of 2:
Part 2 Of 2:
Circuit Diagram