Curiosii for ever!: Car repair manuals for everyone.

Transfer Assembly Reassembly

Reassembly

Special Tools Required
^ Driver 40 mm I.D. 07746-0030100
^ Attachment, 35 mm I.D. 07746-0030400
^ Driver 07749-0010000
^ Oil seal driver attachment 07JAD-PH80101
^ Companion flange holder 07RAB-TB4010A or 07RAB-TB4010B
^ Holder handle 07JAB-001020A
^ Attachment, 62 x 68 mm 07746-0010500

NOTE:
^ While reassembling the transfer assembly:
- Check and adjust the transfer gear tooth contact.
- Measure and adjust the transfer gear backlash.
- Check and adjust the tapered roller bearing starting torque.
^ Coat all parts with ATF during reassembly.
^ Replace the tapered roller bearing and the bearing outer race as a set if either part is replaced.
^ Replace the transfer drive gear and the transfer output shaft as a set if either part is replaced.








1. Select the 35 mm thrust shim if the transfer output shaft is replaced. Calculate the thickness of the 35 mm thrust shim using the formula, and select the shim from the table.

NOTE: The number on the transfer output shaft is shown in 1/100 mm.





THRUST SHIM, 35 mm

2. Select the 35 mm thrust shim if the tapered roller bearing on the transfer output shaft is replaced. Measure the thickness of the replacement bearing and the existing bearing, and calculate the difference of the bearing thickness. Adjust the thickness of the existing 35 mm thrust shim by the amount of the difference in bearing thickness, and select the replacement 35 mm thrust shim from the table.





3. Install the 35 mm thrust shim (A) on the transfer output shaft (B), then install the tapered roller bearing (C) with the special tools and a press.





4. Place the tapered roller bearing (A) on the bearing outer race of the companion flange side of the transfer housing.
5. Install the new oil seal (B) on the transfer housing with the special tools and a press.





6. Install the transfer output shaft (A) in the transfer housing (B). Do not install the transfer spacer on the transfer output shaft.





7. Install the companion flange (A), conical spring washer (B), and locknut (C) on the transfer output shaft (D). Do not install the O-ring and back-up ring.





8. Secure the transfer housing (A) in a bench vise (B) with soft jaws. To prevent damage to the transfer housing, always use soft jaws or equivalent materials between the transfer housing and the vise.
9. Install the special tool on the companion flange.
10. Tighten the locknut while measuring the starting torque so the starting torque is within 0.98 - 1.39 Nm (10.0 - 14.2 kgf-cm, 8.7 - 12.3 inch lbs.). Do not stake the locknut in this step.





11. Install the transfer shaft (A) in the transfer holder (B), and install the transfer drive gear (C), transfer collar (D), 25 mm thrust shim (E), tapered roller bearing (F), conical spring washer (G), and locknut (H).





12. Put a 14 mm hex wrench (A) in the transfer shaft (B), then secure the hex wrench in a bench vise.
13. Tighten the locknut 118 Nm (12.0 kgf-cm, 86.8 ft. lbs.). Do not stake the locknut in this step.
14. Apply Prussian Blue to both sides of the transfer drive gear teeth lightly and evenly.





15. Temporarily install the transfer holder (A) and dowel pin (B) without O-ring, and tighten the bolts.
16. Rotate the companion flange in both directions until the transfer gears rotate one full turn in both directions.





17. Set a dial indicator (A) on the companion flange (B).
18. Measure the transfer gear backlash.
STANDARD: 0.06 - 0.16 mm (0.02 - 0.06 inch)

















19. Remove the transfer holder, and check the transfer drive gear tooth contact pattern.
20. If the backlash measurement is out of standard, adjust the backlash with the 35 mm thrust shim and recheck. Do not use more than two 35 mm thrust shims to adjust the backlash.
21. If the transfer gear tooth contact is incorrect, adjust the tooth contact with the 25 mm or 35 mm thrust shim. Do not use more than two of each thrust shim to adjust the tooth contact.
^ Toe Contact
Use a thicker 35 mm thrust shim to move the transfer output shaft toward the transfer drive gear. Because this movement causes the transfer gear backlash to change, move the transfer drive gear away from the transfer output shaft to adjust the transfer gear backlash as follows:
- Increase the thickness of the 25 mm thrust shim.
- Reduce the thickness of the 68 mm thrust shim by the amount you increased the 25 mm thrust shim.
^ Heel Contact
Use a thinner 35 mm thrust shim to move the transfer output shaft away from the transfer drive gear. Because this movement causes the transfer gear backlash to change, move the transfer drive gear toward the transfer output shaft to adjust the transfer gear backlash as follows:
- Reduce the thickness of the 25 mm thrust shim.
- Increase the thickness of the 68 mm thrust shim by amount you reduced the thickness of the 25 mm thrust shim.
^ Flank Contact
Use a thinner thrust shim to move the transfer drive gear toward the transfer output shaft. Flank contact must be adjusted within the limits of the transfer gear backlash. If the backlash exceeds the limits, adjust as described under Heel Contact.
^ Face Contact Use a thicker thrust shim to move the transfer drive gear away from the transfer output shaft. Face contact must be adjusted within the limits of the transfer gear backlash. If the backlash exceeds the limits, adjust as described under Toe Contact.





THRUST SHIM, 25 mm





22. Remove the transfer holder (A) from the transfer housing (B) after adjusting the transfer gear backlash or transfer gear tooth contact.





23. Secure the transfer housing (A) in a bench vise (B) with soft jaws. To prevent damage to the transfer housing, always use soft jaws or equivalent materials between the transfer housing and the vise.
24. Install the special tool on the companion flange, then loosen the locknut.





25. Remove the locknut (A), conical spring washer (B), and companion flange (C) from the transfer output shaft (D).





26. Remove the transfer output shaft (A) from the transfer housing (B).
27. Install the new transfer spacer (C) on the transfer output shaft in the direction shown, and install them in the transfer housing.
28. Coat the threads of the locknut and transfer output shaft with ATF.





29. Install the companion flange (A), new O-ring (B), back-up ring (C), new conical spring washer (D), and new locknut (E) on the transfer output shaft (F). Install the conical spring washer in the direction shown.





30. Secure the transfer housing (A) in a bench vise (B) with soft jaws. To prevent damage to the transfer housing, always use soft jaws or equivalent materials between the transfer housing and the vise.
31. Install the special tool on the companion flange.
32. Tighten the locknut while measuring the starting torque of the transfer output shaft.
STARTING TORQUE: 0.98 - 1.39 Nm (10.0 - 14.2 kgf-cm, 8.7 - 12.3 inch lbs.)
TIGHTENING TORQUE: 132 - 260 Nm (13.5 - 26.5 kgf-cm, 97.6 - 192 ft. lbs.)

NOTE:
^ Rotate the companion flange several turns to seat the tapered roller bearings, then measure the starting torque.
^ If the starting torque exceeds 1.39 Nm (14.2 kgf-cm, 12.3 inch lbs.), replace the transfer spacer and reassemble the parts. Do not adjust the starting torque with the locknut loose.
^ If the tightening torque exceeds 260 Nm (26.5 kgf-cm, 192 ft. lbs.), replace the transfer spacer and reassemble the parts.

33. Remove the special tool.





34. Stake the locknut using a 3.5 mm punch.





35. Temporarily install the transfer holder (A) and dowel pin (B) without the O-ring, and tighten the bolts.





36. Secure the transfer housing (A) in a bench vise (B) with soft jaws. To prevent damage to the transfer housing, always use soft jaws or equivalent materials between the transfer housing and the vise.
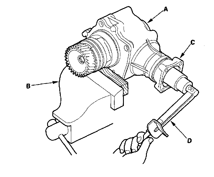
37. Rotate the companion flange several times to seat the tapered roller bearings.
38. Measure the starting torque at the companion flange (C) using a torque wrench (D).
STANDARD: 2.16 - 3.57 Nm (22.0 - 36.4 kgf-cm, 19.1 - 31.6 inch lbs.)
39. Remove the transfer holder from the transfer housing.
40. If the measurement is within the standard, go to step 53.





41. If the measurement is out of standard, put a 14 mm hex wrench (A) in the transfer shaft (B), then secure the hex wrench in a bench vise.
42. Loosen the locknut.





43. Remove the locknut (A) and conical spring washer (B).
44. Remove the tapered roller bearing (C), 25 mm thrust shim (D), transfer collar (E), transfer drive gear (F), and transfer shaft (G) from the transfer holder (H).





45. Remove the tapered roller bearing outer race (A) and the 68 mm thrust shim (B) from the transfer holder (C).
46. Measure the thickness of the 68 mm thrust shim, and select the new 68 mm thrust shim.





THRUST SHIM, 68 mm





47. Install the new 68 mm thrust shim (A) in the transfer holder, then install the tapered roller bearing outer race (B) with the special tools.





48. Install the transfer shaft (A) in the transfer holder (B), and install the transfer drive gear (C), transfer collar (D), 25 mm thrust shim (E), tapered roller bearing (F), conical spring washer (G), and locknut (H). Install the conical spring washer in the direction shown.





49. Put a 14 mm hex wrench (A) in the transfer shaft (B), then secure the hex wrench in a bench vise.
50. Tighten the locknut 118 Nm (12.0 kgf-cm, 86.8 ft. lbs.). Do not stake the locknut in this step.





51. Temporarily install the transfer holder (A) and dowel pin (B) without the O-ring, and tighten the bolts.
52. Rotate the companion flange several turns to seat the tapered roller bearings, and recheck the starting torque. Remove the transfer holder after adjusting the starting torque.





53. Stake the locknut of the transfer shaft using a 3.5 mm punch.





54. Install the new O-ring (A) on the transfer holder (B), then install the transfer holder with the dowel pin (C) on the transfer housing (D).