Curiosii for ever!: Car repair manuals for everyone.

- Powertrain/On-Board Diagnostic System Check

On-Board Diagnostic (OBD) System Check:




On-Board Diagnostic System Check:




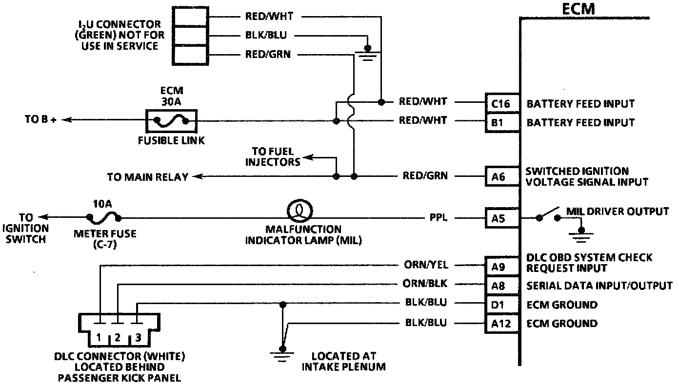
CIRCUIT DESCRIPTION
The On Board Diagnostic (OBD) system check is an organized approach to identifying a problem created by a malfunction in the engine control system. It must be the starting point for any driveability complaint diagnosis, because it directs the service technician to the next logical step in diagnosing the complaint. Understanding the chart and using it correctly will reduce diagnostic time and prevent the unnecessary replacement of good parts.

TEST DESCRIPTION
Number(s) below refer to circled number(s) on the diagnostic chart.

1. This step is a check for the proper operation of the malfunction indication lamp (MIL). The MIL should be "ON" steady.

2. No MIL at this point indicates that there is a problem with the MIL circuit or the Electronic Control Module (ECM) control of that circuit.

3. This test checks the ability of the ECM to control the MIL. With the DLC grounded, the MIL should flash a Diagnostic Trouble Code (DTC) 12 three times, followed by any DTC stored in memory. Depending upon the type of ECM, an ECM error may result in the inability to flash DTC 12.

4. Most testing procedures use a scan tool to aid diagnosis, therefore, serial data must be available. If an ECM or EEPROM error is present, the ECM may have been able to flash DTC 12/51, but not enable serial data.

5. Although the ECM is powered up, a "Engine Cranks But Won't Run" symptom could exist because of an ECM or system problem.

6. This step will isolate if the customer complaint is a MIL or a driveability problem with no MIL. Refer to the DTC in Diagnostic Charts.
Testing and Inspection

NOTE: An invalid DTC may be the result of a faulty scan tool or ECM.

7. Comparison of actual control system data with the typical scan data values is a quick check to determine if any parameter is not within limits. Keep in mind that a base engine problem (i.e. advanced cam timing) may substantially alter sensor values. Refer to Scan-Tool Diagnostics / Typical Scan Data Values. Scan Tool Data List

8. Installation of a scan tool will provide a good ground path for the ECM and may hide a driveability complaint due to poor ECM grounds.

9. If the actual data is not within the typical data values established, the charts in Diagnosis By Symptom will provide a functional check of the suspect component or system. Testing and Inspection