Curiosii for ever!: Car repair manuals for everyone.

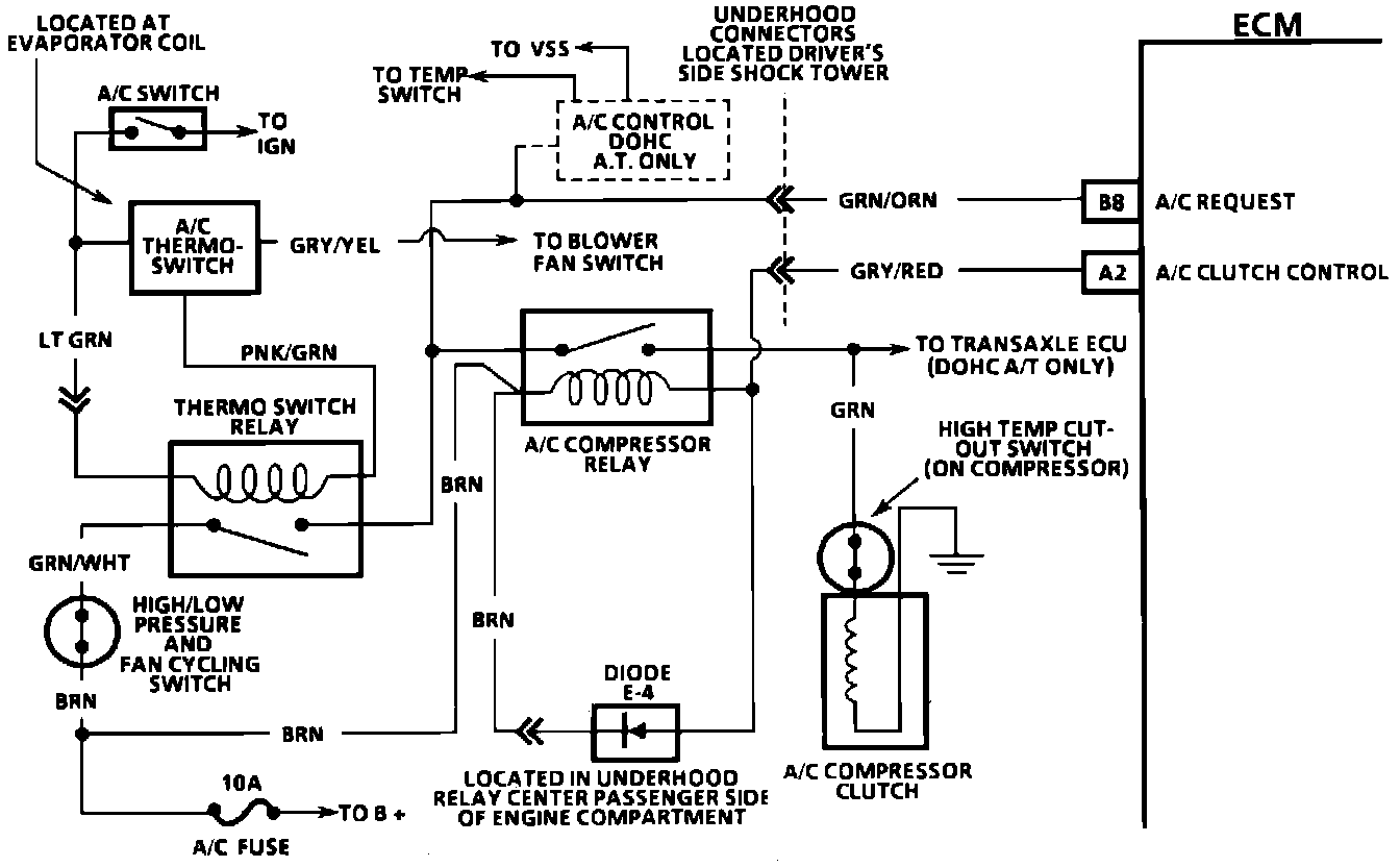
A/C Signal: Description and Operation

A/C Control Circuit:






This signal tells the ECM that the A/C selector switch is turned "ON." The ECM uses this to adjust the idle speed, before turning "ON" the A/C clutch. If this signal is not available to the ECM, the A/C compressor will be inoperative.