Curiosii for ever!: Car repair manuals for everyone.

Instrument Panel/Center Console Component Views



Instrument Panel/Center Console Component Views

Behind the I/P Components




1 - I/P Trim
2 - Fuse Block - I/P
3 - Body Control Module (BCM)
4 - Speaker - Subwoofer (UQA)
5 - Vehicle Communication Interface Module (VCIM) (UE1 with YE9)
6 - Digital Radio Receiver (U2K)

Behind the I/P Components (9L4)




1 - Fuse Block - Mobile Radio
2 - I/P Structure - Right Side
3 - J224
4 - J219
5 - J209
6 - X219
7 - X214
8 - J210
9 - J211
10 - Blunt Cut - Mobile Radio Provision
11 - X226
12 - Instrument Panel

Behind the I/P Components (EXP)




1 - Body Control Module (BCM)
2 - Auxiliary Body Control Module (XBCM)

Behind the I/P Components (CJ2)




1 - Air Temperature Actuator - Right
2 - Recirculation Actuator
3 - Junction Block - Right I/P X4
4 - G200
5 - Blower Motor
6 - Air Temperature Sensor - Lower Right
7 - Air Temperature Actuator - Left
8 - Blower Motor Control Module
9 - Air Temperature Sensor - Lower Left
10 - Mode Actuator

Behind the I/P Components (C67/C42)




1 - Air Temperature Actuator
2 - Recirculation Actuator (C67)
3 - Blower Motor
4 - Blower Motor Control Module
5 - Mode Actuator

Serial Data Gateway (SDG) Module (HP2)




1 - Serial Data Gateway (SDG) Module

Inside the I/P Components (UL5)




1 - Chime Module

Front of the I/P Components




1 - Inflatable Restraint Steering Wheel Module
2 - Inflatable Restraint I/P Module

Front of the I/P Components (except YE9)

Front of the I/P -YE9:




1 - Driver Information (DIC) Switch (UK3)
2 - Instrument Panel Cluster (IPC)
3 - Radio
4 - Ambient Light/Sunload Sensor (CJ2)/Ambient Light Sensor (C67/C42/MEX)
5 - HVAC Control Module
6 - Inflatable Restraint I/P Module Disable Switch (C99/MEX)
7 - Power Take-Off (PTO) Switch (PTO)
8 - Accessory Power Outlet - I/P 2
9 - Multifunction Switch Assembly - I/P (except MEX)
10 - Accessory Power Outlet - I/P 1
11 - Transfer Case Shift Control Switch (NQF/NQH)
12 - Trailer Brake Control Switch (JL1)
13 - Headlamp and Panel Dimmer Switch

Front of the I/P Components (YE9)

Front of the I/P +YE9:




1 - Instrument Panel Cluster (IPC)
2 - Inflatable Restraint Steering Wheel Module
3 - Shift Control Lever
4 - Ambient Light/Sunload Sensor Assembly (CJ2)/Ambient Light Sensor (C67/C42)
5 - Speaker - Center I/P (UQA with Y91)
6 - Radio
7 - Inflatable Restraint I/P Module
8 - I/P Compartment Lamp
9 - HVAC Control Module
10 - Accessory Power Outlet - I/P 2
11 - Multifunction Switch Assembly - I/P
12 - Accessory Power Outlet - I/P 1
13 - Driver Information Center (DIC) Switch (UK3)
14 - Steering Wheel Control Switch - Right (UK3)
15 - Steering Wheel Control Switch - Left (K34/KA9)
16 - Trailer Brake Control Switch (JL1)
17 - Headlamp and Panel Dimmer Switch
18 - Dimmer Control
19 - Transfer Case Shift Control Switch (NQF/NQH)
20 - Turn/Signal Multifunction Switch

Top of the I/P Components (CJ2)




1 - Air Temperature Sensor - Upper Left
2 - Air Temperature Sensor - Upper Right

Right Side of the I/P Components




1 - I/P Trim
2 - Junction Block - Right I/P

Below the Left Side of the I/P Components - 1 of 2




1 - I/P Trim
2 - Instrument Panel Cluster
3 - Data Link Connector (DLC)

Below the Left Side of the I/P Components - 2 of 2

Below the I/P:




1 - I/P Trim
2 - I/P Cluster Trim
3 - Floor Panel
4 - Junction Block - Left I/P (except MEX)
5 - Body Control Module (BCM)
6 - Transfer Case Shift Control Module (NQF/NQH)
7 - Fuse Block - I/P

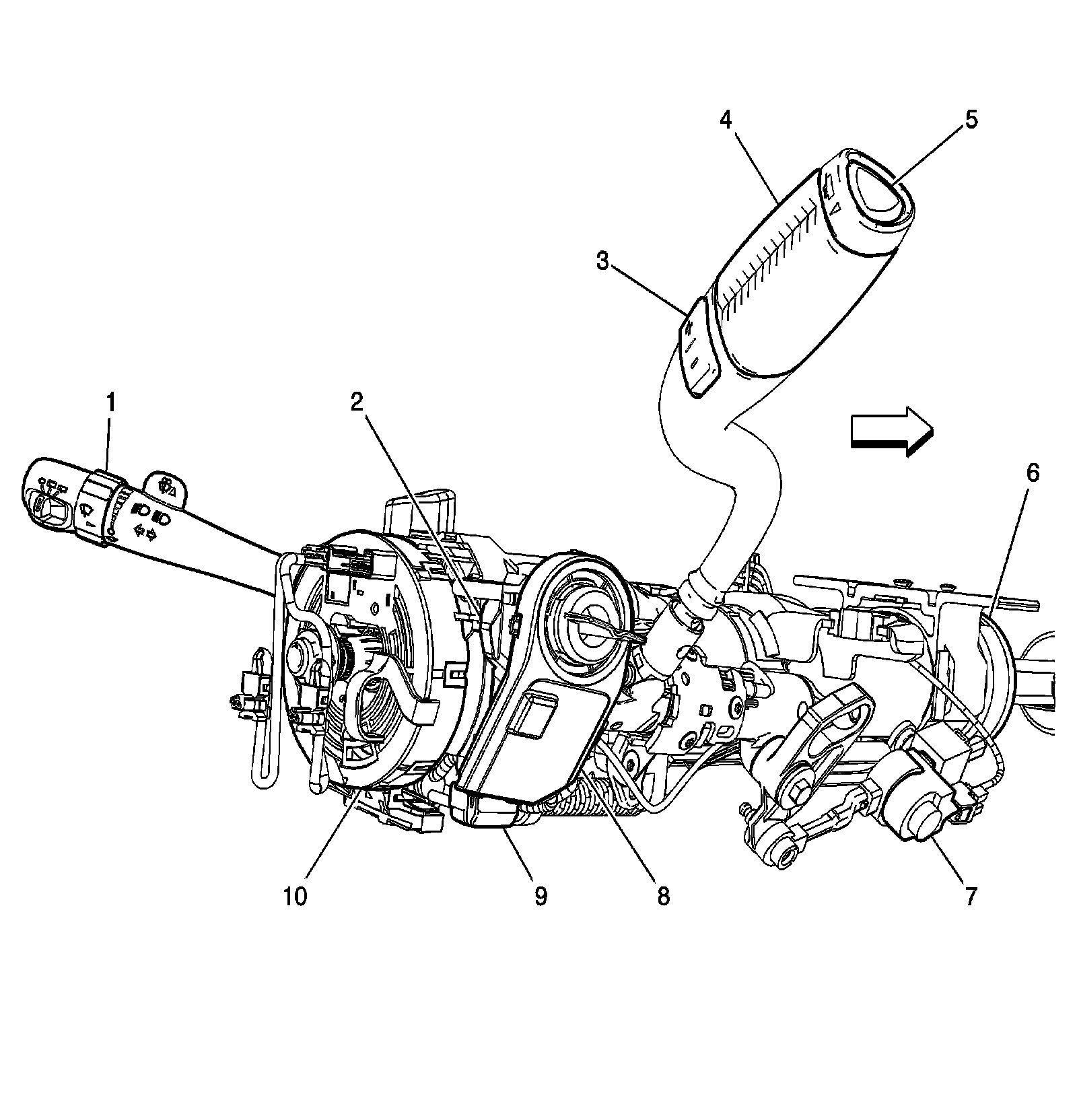
Steering Column Components




1 - Turn/Signal Multifunction Switch
2 - Ignition Lock Cylinder
3 - Driver Shift Request Switch (MYC/MYD/MW7)
4 - Automatic Transmission Shift Lever (M30/MYC/MYD/MW7)
5 - Tow/Haul Switch (M30/MYC/MYD/MW7)
6 - Steering Angle Sensor (JL4)
7 - Automatic Transmission Shift Lock Control Solenoid
8 - Theft Deterrent Module (TDM)
9 - Ignition Switch
10 - Inflatable Restraint Steering Wheel Module Coil

Steering Wheel Components

Steering Wheel Components:




1 - Heated Steering Wheel Control Module (KA9)
2 - Horn Switch
3 - Steering Wheel Control Switch - Right (UK3)
4 - Horn Switch
5 - Steering Wheel Control Switch - Left (K34/KA9)
6 - Heated Steering Wheel (KA9)

Console Components




1 - Rear Seat Audio (RSA) Control (UK6)
2 - Accessory Power Outlet - Center Console (D07)
3 - Audio Amplifier (UQA)
4 - Accessory Power Outlet - Center Console Compartment (D07)
5 - Noise Compensation Microphone (Y91)
6 - Audio/Video Adapter (U42)