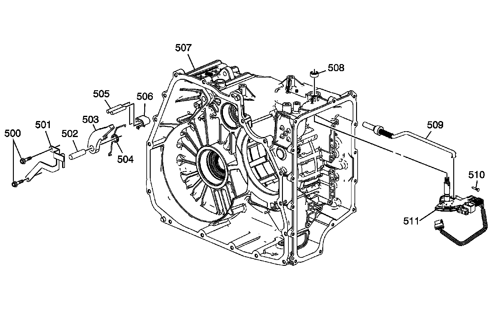
Park System Components
Disassembled Views
Park System Components
Park System Components:
500 - Park Pawl Actuator Bracket Bolt
501 - Park Pawl Actuator Bracket
502 - Park Pawl Shaft
503 - Park Pawl
504 - Park Pawl Spring
505 - Park Pawl Actuator Guide Pin
506 - Park Pawl Actuator Guide
507 - A/Trans Case Assembly
508 - Manual Shift Shaft Seal
509 - Park Pawl Actuator Assembly
510 - Manual Shift Shaft Pin
511 - Manual Shift Detent (w/Shaft Position Switch) Lever Assembly