Curiosii for ever!: Car repair manuals for everyone.

Shift Light: Testing and Inspection

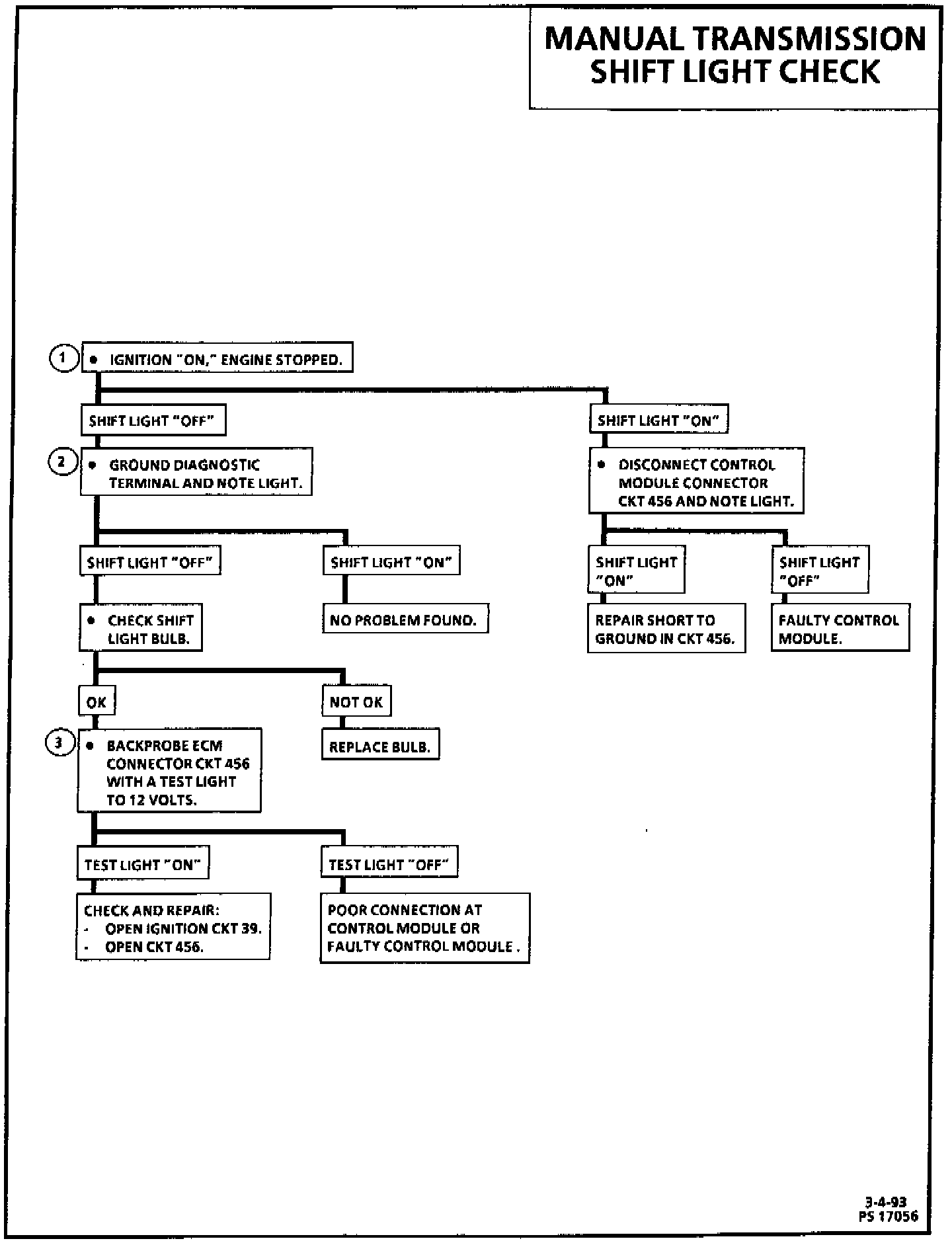
Manual Transmission Shift Light Chart:




Manual Transmission Shift Light Circuit:






Circuit Description:
The control module uses information from the following inputs to control the shift light:

^ Engine Coolant Temperature (ECT) sensor.

^ Throttle Position (TP) sensor.

^ Vehicle Speed Sensor (VSS).

^ RPM.

The control module uses the measured RPM and the vehicle speed to calculate what gear the vehicle is in. It's this calculation that determines when the shift light should be turned "ON"

Chart Test Description: Number(s) below refer to circled number(s) on the diagnostic chart.

1. This should not turn "ON" the shift light. If the light is "ON," there is a short to ground in CKT 456 wiring, or a fault in the control module.

2. This should turn "ON" the shift light.

3. This checks for an open in the shift light circuit, or a faulty control module.