Curiosii for ever!: Car repair manuals for everyone.

Seat Track: Service and Repair




Seat Track





Disassembly and Assembly

NOTICE: To prevent system failure, it is necessary to carry out the Occupant Classification System (OCS) system reset when a front passenger seat cushion is disassembled, a new cushion cover is installed or an OCS service kit is installed.

NOTICE: Do not install a new heater mat on a front passenger seat cushion, it is not serviceable separately. If a new cushion heater mat is needed on the front passenger seat, an Occupant Classification System (OCS) service kit equipped with a heater mat must be installed. Failure to follow this instruction may result in incorrect operation of the OCS. Refer to Supplemental Restraint System Service and Repair for the OCS removal and installation.

NOTE: Occupant Classification System (OCS) components, seat cushion foam pad, bladder with pressure sensor and Occupant Classification System Module (OCSM) are calibrated to each other and are serviced as an assembly. The OCS components are not to be installed separately. If a new OCS, OCS component or seat cushion foam pad are needed, a new OCS service kit (seat cushion foam pad, bladder with pressure sensor and OCSM) must be installed as an assembly.

NOTE: For component identification and locations, refer to Seat - Exploded View, Front Seat - Exploded View, Front.

All seats

1. Remove the backrest. For additional information refer to Seat Backrest - Front Seat Backrest - Front.

Passenger seat

2. Remove the OCS sensor. For additional information, refer to Supplemental Restraint System Service and Repair.

Driver seat

3. Remove seat cushion and cover from the seat track and seat cushion frame.

4. NOTE: Note the wire harness routing for installation.

Remove the seat wire harness.

- Release the retainers.

Passenger seat

5. Remove 2 screws and the OCSM bracket.

All seats

6. Remove the safety belt buckle.
- Disconnect the safety belt buckle electrical connector.

- Remove the bolt and the safety belt buckle assembly.

7. Remove the seat position sensor.
- Remove the retaining clip.

- Slide sensor rearward to remove.

8. Remove the screw and the wire harness bracket.

9. Remove the screw and the seat track position sensor bracket.

10. Remove the cushion support spring.
- Release the cushion spring from the seat track and cushion pan.

11. Remove the 4 retainers and the cushion pan.

Assembly

All seats

1. Position the cushion pan and install the 4 screws in the sequence shown.
- Tighten to 4 Nm (35 lb-in).





2. Install the cushion support spring.

3. Position the seat track position sensor bracket and install the screw.

4. Position the wire harness bracket and install the screw.

5. Install the seat position sensor.
- Secure the lock tab.

6. Position the safety belt buckle and install the bolt.
- Tighten to 48 Nm (35 lb-ft).

Passenger seat

7. Position the OCSM bracket and install the 2 screws in the sequence shown.
- Tighten to 3 Nm (27 lb-in).





8. Install the OCS. For additional information, refer to Supplemental Restraint System Service and Repair.

Driver seat

9. Install the seat wire harness.
- Attach retainers.

10. Install seat cushion and cover from the seat track and seat cushion frame.

All seats

11. Position the backrest to the cushion frame and install the 4 backrest mounting bolts.
- Tighten to 48Nm (35 lb-ft).

12. From under the seat, carry out the following.
- Engage the 4 backrest cover elastic strap retainers attach to the bottom rear of the seat.

- Connect the side air bag module electrical connector and attach the wire harness retainer.

13. Install the cushion side shield in the following sequence.

1. Position and slide the cushion side shield rearward to engage the brackets.

2. Install the screw at the rear of the cushion side shield.

14. If equipped install the height adjust handle.

15. Install the recliner handle and bolt.

16. Push the recliner handle fully toward the inboard side of the seat then release the pressure on the recliner handle.

17. NOTE: RH recliner plate is shown, LH recliner plate is similar.

Immobilize the recliner shaft by using 2 long nose locking pliers clamped to the shaft, flush to the inside edges of both recliner plates.





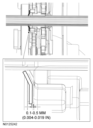
18. Measure the clearance between the inboard push nut and bushing.
- If the clearance between the inboard push nut and the bushing exceeds 0.5 mm (0.019 in), install a 0.5 mm (0.019 in) feeler gauge or shim between the inboard push nut and the bushing and slide the inboard push nut tight against the feeler gauge or shim.

- If the clearance between the inboard push nut and the bushing is less than 0.5 mm (0.019 in), remove and discard the push nut. Install a new push nut, using a 0.5 mm (0.019 in) feeler gauge or shim between the inboard push nut and the bushing, slide the inboard push nut tight against the feeler gauge or shim.





19. Remove the feeler gauge or shim.

20. Remove the recliner handle.

21. Push the outboard push nut (located behind the recliner handle) flush to the outboard bushing.

22. Remove the long nose locking pliers.

23. Slide the recliner shaft outward until the inboard push nut contacts the bushing.

24. Verify the clearance between the outboard push nut and bushing is between 0.3 mm and 1.0 mm (0.011 in and 0.039 in).





25. Install the recliner handle and bolt.

26. Install the inner recliner cover and screw.

Passenger seat with an OCS

27. WARNING: Occupant classification system(OCS) parts are calibrated as an assembly and must only be replaced in the configuration they are sold. Never separate parts of an assembly. Failure to follow this instruction may result in incorrect operation of the OCS and increases the risk of serious personal injury or death in a crash.

NOTICE: To prevent system failure, take the following precautions before carrying out the Occupant Classification System (OCS) system reset:
- Make sure the voltage to the Occupant Classification System Module (OCSM) is greater than 8 volts and less than 18 volts.
- Make sure the OCS system is not at a temperature below 6°C (42°F) or above 36°C (97°F) when initiating the OCS system reset process. If the vehicle has been exposed to extreme cold or hot temperatures, the vehicle must be exposed and kept at a temperature between 6°C to 36°C (42°F to 97°F) for a minimum of 30 minutes.
- Make sure nothing is present on the passenger seat before and during the OCS system reset process.
- Prior to carrying out the OCS system reset, make sure a minimum of 8 seconds has elapsed after cycling the ignition switch ON.

Carry out the OCS system reset.

28. If the first system reset attempt was unsuccessful, carry out a thorough visual inspection of the following and repair any concerns found. Visual Inspection
- OCS system connector and wiring for damage.

- Pressure sensor hose for kinks and/or damage.

- Seat-related wiring harness and body wiring harness terminals and connectors for damage.

29. NOTE: Cycle the ignition switch after the OCS system reset.

Carry out a second OCS system reset. If the second attempt is unsuccessful, install a new OCS system service kit. For additional information, refer to Occupant Classification System in Supplemental Restraint System Service and Repair.

30. Prove out the SRS as follows:

Turn the ignition switch from ON to OFF. Wait 10 seconds, then turn the ignition switch back to ON and visually monitor the air bag warning indicator with the air bag modules installed. The air bag warning indicator will illuminate continuously for approximately 6 seconds and then turn off. If an air bag SRS fault is present, the air bag warning indicator will:
- fail to light.
- remain lit continuously.
- flash at a 5 Hz rate (RCM not configured).

The air bag warning indicator may not illuminate until approximately 30 seconds after the ignition switch has been turned from the OFF to the ON position. This is the time required for the RCM to complete the testing of the SRS. If the air bag warning indicator is inoperative and a SRS fault exists, a chime sounds in a pattern of 5 sets of 5 beeps. If this occurs, diagnose and repair the air bag warning indicator and any SRS fault discovered.

Use a scan tool and clear all continuous DTCs from the RCM and Occupant Classification System Module (OCSM).